全国
切换城市
发布信息
下载App
微信小程序
微信公众号
您好,请
登录
或者
注册
搜索
小单
清加工
裁片
车工
棉衣
免费发布
首页
外发加工
承接加工
招标
招聘
求职
设备
厂房住房
新闻
导航
批发采购
面辅料
临时工
广告
拼车
导航
首页
外发加工
承接加工
招标
招聘
求职
设备
厂房住房
新闻
批发采购
面辅料
临时工
广告
拼车
四平服装八场
四平招标
四平校服
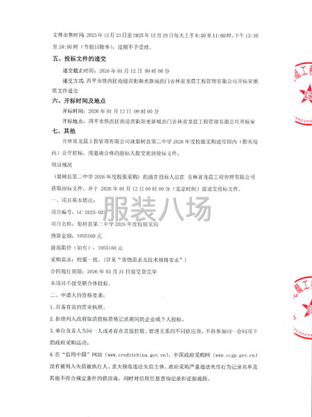
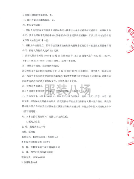
梨树县第二中学2026年度校服采购招标公告
昨天
展示 46次
基本信息
区域:
四平
大类:
招标
小类:
校服
联系人:
老板
联系电话:
190********
微信扫码,马上联系!
微信扫码,马上联系!
信息详情
梨树县第二中学2026年度校服采购招标公告
本梨树县第二中学2026年度校服采购已由项目审批/核准/备案机关批准,项目资金来源为自筹资金105.5160万元,招标人为梨树县第二中学。本项目已具备招标条件,现招标方式为公开招标。 详情见附件
联系我时务必说明是在
服装八场
看到的
相关图片
信息评论
以上是梨树县第二中学2026年度校服采购招标公告的内容,如果您需要了解更多四平市区附近与梨树县第二中学2026年度校服采购招标公告类似的内容,请查看推荐信息和右边的分类信息。
推荐信息
梨树县第二中学2026年度校服采购...
本梨树县第二中学2026年度校服采购已由项目审批/核准/备案机关批准,项目资金来源为自筹资金105.5160万元,招标人为梨树县第二中学。本项目已具备招标条件,现招标方式为公开招标。详情见附件
总部党群人事部及分子公司工装...
本询比采购项目采购人为一汽出行科技有限公司,实际使用单位为一汽出行科技有限公司;一汽智行科技(南京)有限公司;一汽智行科技(南京)有限公司青岛分公司:一汽智行科技(南京)有限公司苏州分公司;一汽智行科技(南京〉有限公司无锡分公司;一汽智行科技(南京)有限公司常州分公司;一汽智行科技(南京)有限公司杭州分公司...
吉林高新区恒山路学校2025年校服...
本吉林高新区恒山路学校2025年校服采购项目已由项目审批/核准/备案机关批准,项目资金来源为其他资金详见招标文件,招标人为吉林高新区恒山路学校。本项目己具备招标条件,现招标方式为公开招标。详情见附件
农安县第五中学2025级学生春秋装...
本农安县第五中学2025级学生春秋装校服、夏装校服已由项目审批/核准/备案机关批准,项目资金来源为其他资金固定单价初中80元/套(春秋装、夏装),招标人为农安县第五中学。本项目已具备招标条件,现招标方式为公开招标。详情见附件
工装加工采购项目(二次)招标项目
本招标项目招标人为中汽研汽车检验中心(常州)有限公司,实际使用单位为中汽研汽车检验中心(常州)有限公司,招标项目资金米自企业白筹,出资比例为100%。该项目已具备招标条件,现对本项目进行招标。详情见附件
公主岭市范家屯经济开发区铁北...
本公主岭市范家屯经济开发区铁北学校2025级秋季夏季校服项目已由项目审批/核准/备案机关批准,项目资金来源为其他资金夏季校服人民币65元/套;秋季校服人民币80元/套,招标人为公主岭市范家屯经济开发区铁北学校。本项目已具备招标条件,现招标方式为其它方式。详情见附件
感兴趣的信息
辽源:
辽源市第五中学校2025年秋季入学...
长春:
中铁房地产集团华东有限公司东北...
辽源:
辽源市实验高级中学校2025年秋季...
克拉玛依:
关于白碱滩区教育系统学生校服...
苏州:
苏州市吴中区横泾中学关于横泾...
淄博:
张店农商银行职业工装采购项目...
宝鸡:
宝鸡市金台区卧龙寺小学2025级...
徐州:
睢宁县东城区实验学校2025-2026...
遵义:
遵义市中级人民法院2025年审判...
苏州:
太仓市科教新城南郊小学一年级...
查看更多四平校服的信息 >>
感兴趣的分类
四平周边
辽源招标
铁岭招标
长春招标
抚顺招标
热门城市
北京招标
上海招标
重庆招标
广州招标
深圳招标
汕头招标
佛山招标
东莞招标
中山招标
揭阳招标
杭州招标
嘉兴招标
宁波招标
湖州招标
绍兴招标
金华招标
温州招标
合肥招标
安庆招标
六安招标
宿州招标
厦门招标
泉州招标
玉林招标
石家庄招标
沧州招标
邯郸招标
廊坊招标
郑州招标
商丘招标
周口招标
武汉招标
孝感招标
株洲招标
无锡招标
南通招标
苏州招标
南昌招标
赣州招标
沈阳招标
鞍山招标
济宁招标
烟台招标
威海招标
青岛招标
临沂招标
菏泽招标
西安招标
成都招标
天门招标
信息评论
以上是梨树县第二中学2026年度校服采购招标公告的内容,如果您需要了解更多四平市区附近与梨树县第二中学2026年度校服采购招标公告类似的内容,请查看推荐信息和右边的分类信息。