全国
切换城市
发布信息
下载App
微信小程序
微信公众号
您好,请
登录
或者
注册
搜索
小单
清加工
裁片
车工
棉衣
免费发布
首页
外发加工
承接加工
招标
招聘
求职
设备
厂房住房
新闻
导航
批发采购
面辅料
临时工
广告
拼车
导航
首页
外发加工
承接加工
招标
招聘
求职
设备
厂房住房
新闻
批发采购
面辅料
临时工
广告
拼车
宝鸡服装八场
宝鸡招标
宝鸡校服
宝鸡市金台区卧龙寺小学2025级新生校服采购项目招标公告
昨天
展示 64次
浏览 1次
基本信息
区域:
宝鸡
大类:
招标
小类:
校服
联系人:
老板
联系电话:
091********
微信扫码,马上联系!
微信扫码,马上联系!
信息详情
宝鸡市金台区卧龙寺小学2025级新生校服采购项目招标公告
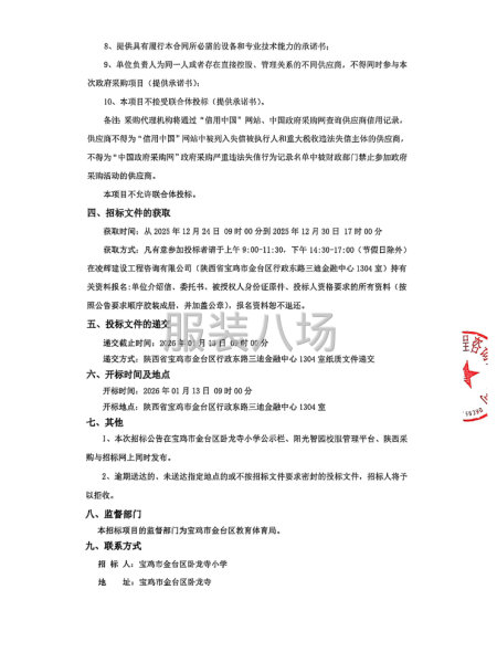
本宝鸡市金台区卧龙寺小学2025级新生校服采购项F己由项目审批/核准/备案机关批准,项目资金来源为其他资金,招标人为宝鸡市金台区卧龙寺小学。本项目己具备招标条件,现招标方式为公开招标。 详情见附件
联系我时务必说明是在
服装八场
看到的
相关图片
信息评论
以上是宝鸡市金台区卧龙寺小学2025级新生校服采购项目招标公告的内容,如果您需要了解更多宝鸡市区附近与宝鸡市金台区卧龙寺小学2025级新生校服采购项目招标公告类似的内容,请查看推荐信息和右边的分类信息。
推荐信息
宝鸡市金台区卧龙寺小学2025级...
本宝鸡市金台区卧龙寺小学2025级新生校服采购项F己由项目审批/核准/备案机关批准,项目资金来源为其他资金,招标人为宝鸡市金台区卧龙寺小学。本项目己具备招标条件,现招标方式为公开招标。详情见附件
凤县职业教育中心2025级新生校服...
本凤县职业教育中心2025级新生校服采购项目已由项目审批/核准/备案机关批准,项目资金来源为其他资金/,招标人为凤县职业教育中心。本项目己具备招标条件,现招标方式为其它方式。详情见附件
陈仓区凤凰小学2025-2026学年度...
本陈仓区凤凰小学2025-2026学年度校服采购已由项目审批/核准/备案机关批准,项目资金来源为其他资金,招标人为宝鸡市陈仓区凤凰小学。本项日己具备招标条件,现招标方式为其它方式。详情见附件
2025年金台高级中学校服采购项目...
本2025年金台高级中学校服采购项目已由项目审批/核准/备案机关批准,项目资金来源为其他资金,招标人为宝鸡市金台高级中学。本项目己具备招标条件,现招标方式为公开招标。详情见附件
泾川县第四中学2025年一年级、七...
泾川县第四中学2025年一年级、七年级学生校服采购项目招标公告泾川县第四中学2025年一年级、七年级学生校服采购项目的潜在投标人登录中工阳光招采平台 https: lwww.ygzcpt.cnIcms/)获取招标文件,并于2025年12月01日09时30分00秒(北京时间)前递交投标文件。详情见附件
勉县第二中学2025级高一年级学生...
本勉县第二中学2025级高一年级学生校服采购项目已由项目审批/核准/备案机关批准,项目资金来源为自筹资金22万元,招标人为勉县第二中学。本项目己具备招标条件,现招标方式为其它方式。详情见附件
感兴趣的信息
宝鸡市金台区大庆路小学2025年...
陈仓区凤凰小学2025-2026学年度...
宝鸡市金台区店子街小学2025级...
宝鸡市金台区店子街小学2025级...
宝鸡市金台区石油小学2025级新生...
宝鸡市金台区金河尚居小学2025级...
凤县职业教育中心2025级新生校服...
汉中:
汉中市汉中航空实验学校2025年...
石家庄:
第二实验小学2025-2026学年学生...
苏州:
苏州市相城区漕湖学校关于校服...
查看更多宝鸡校服的信息 >>
感兴趣的分类
宝鸡周边
平凉招标
汉中招标
热门城市
北京招标
上海招标
重庆招标
广州招标
深圳招标
汕头招标
佛山招标
东莞招标
中山招标
揭阳招标
杭州招标
嘉兴招标
宁波招标
湖州招标
绍兴招标
金华招标
温州招标
合肥招标
安庆招标
六安招标
宿州招标
厦门招标
泉州招标
玉林招标
石家庄招标
沧州招标
邯郸招标
廊坊招标
郑州招标
商丘招标
周口招标
武汉招标
孝感招标
株洲招标
无锡招标
南通招标
苏州招标
南昌招标
赣州招标
沈阳招标
鞍山招标
济宁招标
烟台招标
威海招标
青岛招标
临沂招标
菏泽招标
西安招标
成都招标
天门招标
信息评论
以上是宝鸡市金台区卧龙寺小学2025级新生校服采购项目招标公告的内容,如果您需要了解更多宝鸡市区附近与宝鸡市金台区卧龙寺小学2025级新生校服采购项目招标公告类似的内容,请查看推荐信息和右边的分类信息。