全国
切换城市
发布信息
下载App
微信小程序
微信公众号
您好,请
登录
或者
注册
搜索
小单
清加工
裁片
车工
棉衣
免费发布
首页
外发加工
承接加工
招标
招聘
求职
设备
厂房住房
新闻
导航
批发采购
面辅料
临时工
广告
拼车
导航
首页
外发加工
承接加工
招标
招聘
求职
设备
厂房住房
新闻
批发采购
面辅料
临时工
广告
拼车
长春服装八场
长春招标
长春校服
公主岭市范家屯经济开发区铁北学校2025级秋季夏季校服项目
5小时前
基本信息
区域:
长春
大类:
招标
小类:
校服
联系人:
老板
联系电话:
0431****4002
微信扫码,马上联系!
微信扫码,马上联系!
信息详情
公主岭市范家屯经济开发区铁北学校2025级秋季夏季校服项目
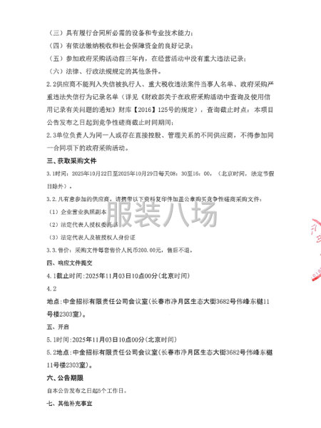
本公主岭市范家屯经济开发区铁北学校2025级秋季夏季校服项目已由项目审批/核准/备案机关批准,项目资金来源为其他资金夏季校服人民币65元/套;秋季校服人民币80元/套,招标人为公主岭市范家屯经济开发区铁北学校。本项目已具备招标条件,现招标方式为其它方式。 详情见附件
联系我时务必说明是在
服装八场
看到的
相关图片
信息评论
以上是公主岭市范家屯经济开发区铁北学校2025级秋季夏季校服项目的内容,如果您需要了解更多长春市区附近与公主岭市范家屯经济开发区铁北学校2025级秋季夏季校服项目类似的内容,请查看推荐信息和右边的分类信息。
推荐信息
吉林市第九中学2025级学生校服...
本吉林市第九中学2025级学生校服采购项目已由项目审批/核准/备案机关批准,项目资金来源为自筹资金72.9500万元,招标人为吉林市第九中学。本项目己具备招标条件,现招标方式为公开招标。详情见附件
长春市长春中学校服采购项目
本长春市长春中学校服采购项目已由项目审批/核准/备案机关批准,项目资金来源为其他资金固定单价(秋季:95元/套,夏季80元/套),招标人为长春市长春中学。本项目己具备招标条件,现招标方式为其它方式。详情见附件
长春新区兴港学校校服采购招标...
本长春新区兴港学校校服采购已由项目审批/核准/备案机关批准,项目资金来源为其他资金小学校服65元/套、中学校服80元/套,招标人为长春新区兴港学校。本项目已具备招标条件,现招标方式为公开招标。详情见附件
长春市九台区西营城中心学校校服...
本长春市九台区西营城中心学校校服采购已由项目审批/核准/备案机关批准,项目资金来源为其他资金小学校服65元/套、中学校服80元/套,招标人为长春市九台区西营城中心学校。本项目已具备招标条件,现招标方式为公开招标。详情见附件
双阳区环境卫生管理处环卫四季...
双阳区环境卫生管理处环卫四季工装采购项目的潜在供应商应在“政采云”平台(https://www.zcygov.cn/)获取(下载)竞争性谈判文件,并于2025年09月05日10点30分(北京时间)前递交响应文件。详情见附件
辽源职业技术学院2025年校服、作...
本辽源职业技术学院2025年校服、作训服供应商入围项目已由项目审批/核准/备案机关批准,项目资金来源为其他资金108.40元(校服3件套);72.50元(作训服5件套),招标人为辽源职业技术学院。本项目已具备招标条件,现招标方式为公开招标。详情见附件
感兴趣的信息
九台区第三十一中学2025年七、八...
吉林:
吉林市第九中学2025级学生校服...
吉林:
吉林松花江中学2025级校服采购...
四平:
公主岭市第一中学校2025年校服...
吉林:
吉林森工红石林业有限公司工装...
四平:
梨树县实验学校2025年定制学生...
西安:
西安市不动产登记服务中心2025...
乌鲁木齐:
乌鲁木齐市第五十四小学学生校服...
巴中:
巴中市恩阳区恩阳中学2024级、...
开封:
2025年开封市实验小学学生校服...
查看更多长春校服的信息 >>
感兴趣的分类
长春周边
吉林招标
辽源招标
四平招标
松原招标
热门城市
北京招标
上海招标
重庆招标
广州招标
深圳招标
汕头招标
佛山招标
东莞招标
中山招标
揭阳招标
杭州招标
嘉兴招标
宁波招标
湖州招标
绍兴招标
金华招标
温州招标
合肥招标
安庆招标
六安招标
宿州招标
厦门招标
泉州招标
玉林招标
石家庄招标
沧州招标
邯郸招标
廊坊招标
郑州招标
商丘招标
周口招标
武汉招标
孝感招标
株洲招标
无锡招标
南通招标
苏州招标
南昌招标
赣州招标
沈阳招标
鞍山招标
济宁招标
烟台招标
威海招标
青岛招标
临沂招标
菏泽招标
西安招标
成都招标
天门招标
信息评论
以上是公主岭市范家屯经济开发区铁北学校2025级秋季夏季校服项目的内容,如果您需要了解更多长春市区附近与公主岭市范家屯经济开发区铁北学校2025级秋季夏季校服项目类似的内容,请查看推荐信息和右边的分类信息。