全国
切换城市
发布信息
下载App
微信小程序
微信公众号
您好,请
登录
或者
注册
搜索
小单
清加工
裁片
车工
棉衣
免费发布
首页
外发加工
承接加工
招标
招聘
求职
设备
厂房住房
新闻
导航
批发采购
面辅料
临时工
广告
拼车
导航
首页
外发加工
承接加工
招标
招聘
求职
设备
厂房住房
新闻
批发采购
面辅料
临时工
广告
拼车
淄博服装八场
淄博招标
淄博工服
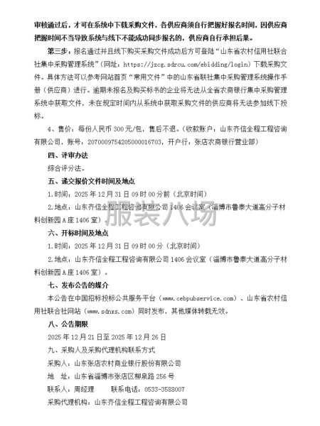
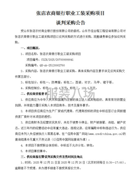
张店农商银行职业工装采购项目谈判采购公告
前天
展示 128次
基本信息
区域:
淄博
大类:
招标
小类:
工服
联系人:
老板
联系电话:
053********
微信扫码,马上联系!
微信扫码,马上联系!
信息详情
张店农商银行职业工装采购项目谈判采购公告
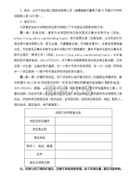
受山东张店农村商业银行股份有限公司的委托,山东齐信全程工程咨询有限公司对张店农商银行职业工装采购项目以谈判采购的方式进行采购,现邀请贵单位参加谈判采购。 详情见附件
联系我时务必说明是在
服装八场
看到的
相关图片
信息评论
以上是张店农商银行职业工装采购项目谈判采购公告的内容,如果您需要了解更多淄博市区附近与张店农商银行职业工装采购项目谈判采购公告类似的内容,请查看推荐信息和右边的分类信息。
推荐信息
张店农商银行职业工装采购项目...
受山东张店农村商业银行股份有限公司的委托,山东齐信全程工程咨询有限公司对张店农商银行职业工装采购项目以谈判采购的方式进行采购,现邀请贵单位参加谈判采购。详情见附件
济南高新区实验中学教师工装采购...
济南高新区实验中学教师工装采购项目的潜在供应商应在山东荣冠项目管理有限公司(济南市历下区经十路12111号中润世纪中心1号楼21楼)_获取采购文件,并于2025年11月18日09时00分(北京时间)前提交响应文件。详情见附件
中国农业银行股份有限公司德州...
中国农业银行股份有限公司德州分行市行机关员工工装 详情见附件
2025年义务教育段学生校服招标...
2025年义务教育段学生校服招标采购项目(面向中小企业)的潜在投标人应登录烟台市公共资源政府采购交易平台免费下载招标文件,并于2025年11月7日上午9点00分(北京时间)前提交投标文件。详情见附件
山东师范大学附属中学2025年工装...
本山东师范大学附属中学2025年工装采购项目已由项目审批/核准/备案机关批准,项目资金来源为其他资金自筹,招标人为山东师大基础教育集团。本项目己具备招标条件,现招标方式为其它方式。详情见附件
济南舜耕万和餐饮服务有限公司...
本项目为济南舜耕万和餐饮服务有限公司2025年工装定制项目,采购人为济南舜耕山庄集团公司,项目已具备采购条件,现对该项目进行竞争性磋商。详情见附件
感兴趣的信息
济南:
省法院2025年度新进法警制服采购...
济南:
明湖城市服务(济南)有限公司...
徐州:
睢宁县东城区实验学校2025-2026...
宝鸡:
宝鸡市金台区卧龙寺小学2025级...
苏州:
苏州市吴中区胥江实验小学关于...
石家庄:
第二实验小学2025-2026学年学生...
哈尔滨:
黑龙江省运通高速公路管理发展...
徐州:
邳州市文苑中学学生校服采购公开...
福州:
光泽县杭西小学学生校服采购项目...
苏州:
关于2025年苏州市吴中区胥口实验...
查看更多淄博工服的信息 >>
感兴趣的分类
淄博周边
滨州招标
莱芜招标
东营招标
济南招标
热门城市
北京招标
上海招标
重庆招标
广州招标
深圳招标
汕头招标
佛山招标
东莞招标
中山招标
揭阳招标
杭州招标
嘉兴招标
宁波招标
湖州招标
绍兴招标
金华招标
温州招标
合肥招标
安庆招标
六安招标
宿州招标
厦门招标
泉州招标
玉林招标
石家庄招标
沧州招标
邯郸招标
廊坊招标
郑州招标
商丘招标
周口招标
武汉招标
孝感招标
株洲招标
无锡招标
南通招标
苏州招标
南昌招标
赣州招标
沈阳招标
鞍山招标
济宁招标
烟台招标
威海招标
青岛招标
临沂招标
菏泽招标
西安招标
成都招标
天门招标
信息评论
以上是张店农商银行职业工装采购项目谈判采购公告的内容,如果您需要了解更多淄博市区附近与张店农商银行职业工装采购项目谈判采购公告类似的内容,请查看推荐信息和右边的分类信息。