全国
切换城市
发布信息
下载App
微信小程序
微信公众号
您好,请
登录
或者
注册
搜索
小单
清加工
裁片
车工
棉衣
免费发布
首页
外发加工
承接加工
招标
招聘
求职
设备
厂房住房
新闻
导航
批发采购
面辅料
临时工
广告
拼车
导航
首页
外发加工
承接加工
招标
招聘
求职
设备
厂房住房
新闻
批发采购
面辅料
临时工
广告
拼车
济南服装八场
济南招标
济南工服
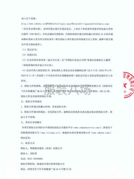
明湖城市服务(济南)有限公司2026年度工装采购招标公告
昨天
展示 113次
浏览 5次
基本信息
区域:
济南
大类:
招标
小类:
工服
联系人:
老板
联系电话:
0531****4177
微信扫码,马上联系!
微信扫码,马上联系!
信息详情
明湖城市服务(济南)有限公司2026年度工装采购招标公告
本明湖城市服务(济南)有限公司2026年度工装采购已由项目审批/核准/备案机关批准,项目资金来源为自筹资金82万元,招标人为明湖城市服务(济南)有限公司。本项目已具备招标条件,现招标方式为公开招标。 详情见附件
联系我时务必说明是在
服装八场
看到的
相关图片
信息评论
以上是明湖城市服务(济南)有限公司2026年度工装采购招标公告的内容,如果您需要了解更多济南市区附近与明湖城市服务(济南)有限公司2026年度工装采购招标公告类似的内容,请查看推荐信息和右边的分类信息。
推荐信息
明湖城市服务(济南)有限公司...
本明湖城市服务(济南)有限公司2026年度工装采购已由项目审批/核准/备案机关批准,项目资金来源为自筹资金82万元,招标人为明湖城市服务(济南)有限公司。本项目已具备招标条件,现招标方式为公开招标。详情见附件
肥城市龙山中学2025级夏季、秋季...
本肥城市龙山中学2025级夏季、秋季校服采购项目己由项目审批/核准/备案机关批准,项目资金来源为自筹资金28.35万元,招标人为肥城市龙山中学。本项目己具备招标条件,现招标方式为公开招标。详情见附件
山东师范大学附属中学2025年工装...
本山东师范大学附属中学2025年工装采购项目已由项目审批/核准/备案机关批准,项目资金来源为其他资金自筹,招标人为山东师大基础教育集团。本项目己具备招标条件,现招标方式为其它方式。详情见附件
聊城经济技术开发区蒋官屯街道...
本聊城经济技术开发区蒋官屯街道办事处中学校服采购项目已由项目审批/核准/备案机关批准,项目资金来源为其他资金包一:夏装(含上下衣):80元/套;春秋装(含上下衣):105元/套。包二:冬装(含上下衣):180元/套。招标人为聊城经济技术开发区蒋官屯街道办事处中学。本项目已具备招标条件,现招标方式为其它方式。...
济南舜耕万和餐饮服务有限公司...
本项目为济南舜耕万和餐饮服务有限公司2025年工装定制项目,采购人为济南舜耕山庄集团公司,项目已具备采购条件,现对该项目进行竞争性磋商。详情见附件
齐商银行工装采购项目招标公告
本齐商银行工装采购项目已由项目审批/核准/备案机关批准,项目资金来源为其他资金/,招标人为齐商银行股份有限公司。本项目已具备招标条件,现招标方式为公开招标。详情见附件
感兴趣的信息
省法院2025年度新进法警制服采购...
徐州:
邳州市福州路小学校服采购公开...
苏州:
苏州市吴中区光福中学关于校服...
绥化:
绥棱县第一小学2025级学生校服...
成都:
徐州市侯集实验小学2025年校服...
亳州:
毫州市第一小学2025级学生校服...
赤峰:
克什克腾旗经棚二中校服采购首次...
孝感:
孝感市孝南区车站街道中心小学...
凉山:
布拖县依撒中学新生2025级校服...
苏州:
太仓市沙溪实验中学校关于太仓市...
查看更多济南工服的信息 >>
感兴趣的分类
济南周边
泰安招标
莱芜招标
淄博招标
聊城招标
热门城市
北京招标
上海招标
重庆招标
广州招标
深圳招标
汕头招标
佛山招标
东莞招标
中山招标
揭阳招标
杭州招标
嘉兴招标
宁波招标
湖州招标
绍兴招标
金华招标
温州招标
合肥招标
安庆招标
六安招标
宿州招标
厦门招标
泉州招标
玉林招标
石家庄招标
沧州招标
邯郸招标
廊坊招标
郑州招标
商丘招标
周口招标
武汉招标
孝感招标
株洲招标
无锡招标
南通招标
苏州招标
南昌招标
赣州招标
沈阳招标
鞍山招标
济宁招标
烟台招标
威海招标
青岛招标
临沂招标
菏泽招标
西安招标
成都招标
天门招标
信息评论
以上是明湖城市服务(济南)有限公司2026年度工装采购招标公告的内容,如果您需要了解更多济南市区附近与明湖城市服务(济南)有限公司2026年度工装采购招标公告类似的内容,请查看推荐信息和右边的分类信息。