全国
切换城市
发布信息
下载App
微信小程序
微信公众号
您好,请
登录
或者
注册
搜索
小单
清加工
裁片
车工
棉衣
免费发布
首页
外发加工
承接加工
招标
招聘
求职
设备
厂房住房
新闻
导航
批发采购
面辅料
临时工
广告
拼车
导航
首页
外发加工
承接加工
招标
招聘
求职
设备
厂房住房
新闻
批发采购
面辅料
临时工
广告
拼车
凉山服装八场
凉山招标
凉山校服
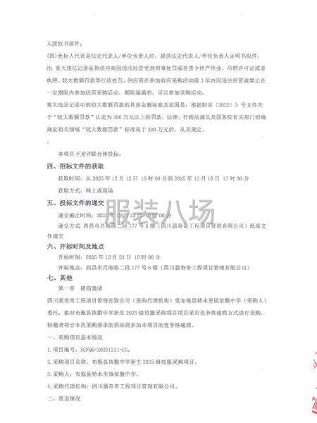
布拖县依撒中学新生2025级校服采购项目
6小时前
展示 22次
浏览 2次
基本信息
区域:
凉山
大类:
招标
小类:
校服
联系人:
老板
联系电话:
083********
微信扫码,马上联系!
微信扫码,马上联系!
信息详情
布拖县依撒中学新生2025级校服采购项目
本布拖县依撒中学新生2025级校服采购项目已由项目审批/核准/备案机关批准,项目资金来源为自筹资金33万元,招标人为布拖县特木里镇依撒中学。本项目已具备招标条件,现招标方式为公开招标。 详情见附件
联系我时务必说明是在
服装八场
看到的
相关图片
信息评论
以上是布拖县依撒中学新生2025级校服采购项目的内容,如果您需要了解更多凉山市区附近与布拖县依撒中学新生2025级校服采购项目类似的内容,请查看推荐信息和右边的分类信息。
推荐信息
布拖县依撒中学新生2025级校服...
本布拖县依撒中学新生2025级校服采购项目已由项目审批/核准/备案机关批准,项目资金来源为自筹资金33万元,招标人为布拖县特木里镇依撒中学。本项目已具备招标条件,现招标方式为公开招标。详情见附件
四川宁西高速公路建设开发有限...
1.1本招标项目四川宁西高速公路建设开发有限公司工装采购项目,资金来自企业自筹(资金来源),项目出资比例为100%,招标人为四川宁西高速公路建设开发有限公司。项目已具备招标条件,现对该项目进行公开招标。详情见附件
中铁西昌西昭高速公路有限公司...
本项目为中铁西昌西昭高速公路有限公司运营一线人员工装竞争性谈判,采购人为中铁西昌西昭高速公路公司,项目资金已落实现已具备采购条件,现对其进行公开竞争性谈判。详情见附件
会东县大桥中学校服采购项目竞争...
本会东县大桥中学校服采购项目己由项目审批/核准/备案机关批准,项目资金来源为白筹资金85.68万元,招标人为会东县大桥中学。本项目己具备招标条件,现招标方式为其它方式。详情见附件
越西县大瑞镇中心小学校服装采购...
联投项目管理(集团)有限公司(以下简称"采购代理机构")受越西县大瑞镇中心小学校(以下简称"采购人")的委托,拟对"越西县大瑞镇中心小学校服装采购项目"采用竞争性磋商方式进行采购,兹邀请符合本次磋商要求的供应商参加本项目的竞争性磋商. 详情见附件
感兴趣的信息
四川宁西高速公路建设开发有限...
中铁西昌西昭高速公路有限公司...
绥化:
绥棱县第一小学2025级学生校服...
徐州:
徐州市城东实验小学2025年校服...
抚州:
南丰县政务服务中心大厅工作人员...
郑州:
河南省第一地质勘查院有限公司...
银川:
银川市第二十一中学校服采购管理...
苏州:
苏州市吴中区光福中学关于校服...
岳阳:
湘阴县东塘镇东塘中学学生校服...
成都:
简阳市射洪坝解放学校2025年学生...
查看更多凉山校服的信息 >>
感兴趣的分类
凉山周边
攀枝花招标
热门城市
北京招标
上海招标
重庆招标
广州招标
深圳招标
汕头招标
佛山招标
东莞招标
中山招标
揭阳招标
杭州招标
嘉兴招标
宁波招标
湖州招标
绍兴招标
金华招标
温州招标
合肥招标
安庆招标
六安招标
宿州招标
厦门招标
泉州招标
玉林招标
石家庄招标
沧州招标
邯郸招标
廊坊招标
郑州招标
商丘招标
周口招标
武汉招标
孝感招标
株洲招标
无锡招标
南通招标
苏州招标
南昌招标
赣州招标
沈阳招标
鞍山招标
济宁招标
烟台招标
威海招标
青岛招标
临沂招标
菏泽招标
西安招标
成都招标
天门招标
信息评论
以上是布拖县依撒中学新生2025级校服采购项目的内容,如果您需要了解更多凉山市区附近与布拖县依撒中学新生2025级校服采购项目类似的内容,请查看推荐信息和右边的分类信息。