全国
切换城市
发布信息
下载App
微信小程序
微信公众号
您好,请
登录
或者
注册
搜索
小单
清加工
裁片
车工
棉衣
免费发布
首页
外发加工
承接加工
招标
招聘
求职
设备
厂房住房
新闻
导航
批发采购
面辅料
临时工
广告
拼车
导航
首页
外发加工
承接加工
招标
招聘
求职
设备
厂房住房
新闻
批发采购
面辅料
临时工
广告
拼车
绥化服装八场
绥化招标
绥化校服
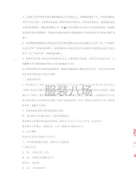
绥棱县第一小学2025级学生校服采购项目询价公告
昨天
展示 80次
基本信息
区域:
绥化
大类:
招标
小类:
校服
联系人:
老板
联系电话:
158********
微信扫码,马上联系!
微信扫码,马上联系!
信息详情
绥棱县第一小学2025级学生校服采购项目询价公告
本绥棱县第一小学2025级学生校服采购项目己出项目审批/核准/备案机关批准,项目资金来源为其他资金3.872万元,招标人为绥棱县第一小学。本项目己具备招标条件,现招标方式为其它方式。 详情见附件
联系我时务必说明是在
服装八场
看到的
相关图片
信息评论
以上是绥棱县第一小学2025级学生校服采购项目询价公告的内容,如果您需要了解更多绥化市区附近与绥棱县第一小学2025级学生校服采购项目询价公告类似的内容,请查看推荐信息和右边的分类信息。
推荐信息
绥棱县第一小学2025级学生校服...
本绥棱县第一小学2025级学生校服采购项目己出项目审批/核准/备案机关批准,项目资金来源为其他资金3.872万元,招标人为绥棱县第一小学。本项目己具备招标条件,现招标方式为其它方式。详情见附件
延寿县第三中学等10所中小学校...
本延寿县第三中学等10所中小学校2025年校服联合招标采购项目已由项目审批/核准/备案机关批准,项目资金来源为其他资金按每套(详见公告),招标人为延寿县第三中学。本项目已具备招标条件,现招标方式为其它方式。详情见附件
2026年度嫩江市六所学校校服采购...
本2026年度嫩江市六所学校校服采购项目已由项目审批/核准/备案机关批准,项目资金来源为自筹资金51.176万元,招标人为嫩江市第一小学校、嫩江市第二小学校、嫩江市第三小学校、嫩江市第四小学校、嫩江市墨尔根小学校、嫩江市九三小学校。本项目己具备招标条件,现招标方式为公开招标。详情见附件
2025年绥化市靖宇小学校校服采购...
本2025年绥化市靖宇小学校校服采购项目(招标项目编号:GZ250869HW1012-0019),已由项目审批/核准/备案机关批准,项目资金来源为自筹资金,招标人为绥化市靖宇小学校。本项目已具备招标条件,现进行公开招标。详情见附件
黑龙江省人民检察院检察制服(二...
本项目采用“不见面开标”模式进行开标,供应商无需到达开标现场。开标当日在响应截止时间前30分钟使用“谷歌浏览器”登录黑龙江省政府采购网,选择“交易执行-开标-供应商开标大厅”进行签到;并按采购文件要求在线参加远程开标,等待并完成后续的在线响应文件解密和在线签字确认环节。获取采购文件,并于 ...
2025年绥化市英俊小学校校服采购...
本2025年绥化市英俊小学校校服采购项目(招标项目编号:GZ250843HW1012-0017),已由项目审批/核准/备案机关批准,项目资金来源为自筹资金,招标人为绥化市英俊小学校。本项目已具备招标条件,现进行公开招标。详情见附件
感兴趣的信息
绥棱县第二中学2025级新生校服...
2025年绥化市新华小学校校服采购...
绥棱林业局中学校2025级新生校服...
哈尔滨:
黑龙江省东风监狱2025工作人员...
哈尔滨:
黑龙江交通发展股份有限公司哈大...
抚州:
南丰县政务服务中心大厅工作人员...
孝感:
孝感市孝南区车站街道中心小学...
苏州:
太仓市沙溪实验中学校关于太仓市...
北京:
厂桥小学校服采购项目招标公告
苏州:
苏州市吴中区光福中学关于校服...
查看更多绥化校服的信息 >>
感兴趣的分类
绥化周边
哈尔滨招标
热门城市
北京招标
上海招标
重庆招标
广州招标
深圳招标
汕头招标
佛山招标
东莞招标
中山招标
揭阳招标
杭州招标
嘉兴招标
宁波招标
湖州招标
绍兴招标
金华招标
温州招标
合肥招标
安庆招标
六安招标
宿州招标
厦门招标
泉州招标
玉林招标
石家庄招标
沧州招标
邯郸招标
廊坊招标
郑州招标
商丘招标
周口招标
武汉招标
孝感招标
株洲招标
无锡招标
南通招标
苏州招标
南昌招标
赣州招标
沈阳招标
鞍山招标
济宁招标
烟台招标
威海招标
青岛招标
临沂招标
菏泽招标
西安招标
成都招标
天门招标
信息评论
以上是绥棱县第一小学2025级学生校服采购项目询价公告的内容,如果您需要了解更多绥化市区附近与绥棱县第一小学2025级学生校服采购项目询价公告类似的内容,请查看推荐信息和右边的分类信息。