全国
切换城市
发布信息
下载App
微信小程序
微信公众号
您好,请
登录
或者
注册
搜索
小单
清加工
裁片
车工
棉衣
免费发布
首页
外发加工
承接加工
招标
招聘
求职
设备
厂房住房
新闻
导航
批发采购
面辅料
临时工
广告
拼车
导航
首页
外发加工
承接加工
招标
招聘
求职
设备
厂房住房
新闻
批发采购
面辅料
临时工
广告
拼车
成都服装八场
成都招标
成都校服
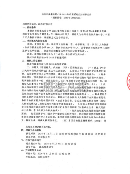
徐州市侯集实验小学2025年校服采购公开招标公告
昨天
展示 380次
浏览 6次
基本信息
区域:
成都
大类:
招标
小类:
校服
联系人:
老板
联系电话:
139********
微信扫码,马上联系!
微信扫码,马上联系!
信息详情
徐州市侯集实验小学2025年校服采购公开招标公告
本徐州市侯集实验小学2025年校服采购已由项目审批/核准/备案机关批准,项目资金来源为自筹资金:31.万元,招标人为徐州市侯集实验小学。本项目已具备招标条件,现招标方式为公开招标。 详情见附件
联系我时务必说明是在
服装八场
看到的
相关图片
信息评论
以上是徐州市侯集实验小学2025年校服采购公开招标公告的内容,如果您需要了解更多成都市区附近与徐州市侯集实验小学2025年校服采购公开招标公告类似的内容,请查看推荐信息和右边的分类信息。
推荐信息
徐州市侯集实验小学2025年校服...
本徐州市侯集实验小学2025年校服采购已由项目审批/核准/备案机关批准,项目资金来源为自筹资金:31.万元,招标人为徐州市侯集实验小学。本项目已具备招标条件,现招标方式为公开招标。详情见附件
成都益民投资集团有2025年—2027...
成都益民投资集团有限公司(以下简称成都益民集团、比选人〉拟采用公开比选方式,实施成都益民集团2025年—2027年职工工装定制服务项目(以下简称"本项目"),欢迎具有相应能力的供应商前来报名。详情见附件
彭州中学2028级校服采购项目
本彭州中学2028级校服采购项目己由项目审批/核准/备案机关批准,项目资金来源为其他资金已落实,招标人为四川省彭州中学。本项目己具备招标条件,现招标方式为其它方式。详情见附件
融通地产(四川)有限责任公司...
融通地产(四川)有限责任公司员工工装定制服务采购(编号: gkbz33)已具备采购条件,经融通地产(四川)有限责任公司批准,现对本项目实施公开采购活动,公开邀请合格供应商参加本项目采购竞争。详情见附件
盐亭县云溪实验中学校服采购项目...
本盐亭县云溪实验中学校服采购项目已由项目审批/核准/备案机关批准,项目资金来源为其他资金¥610.00元/人,招标人为盐亭县云溪实验中学。本项目已具备招标条件.现招标方式为其它方式。详情见附件
四川省威远县镇西中学校服采购...
本四川省威远县镇西中学校服采购项目已由项目审批/核准/备案机关批准,项目资金来源为其他资金10.9136万元,招标人为四川省威远县镇西中学。本项目己具备招标条件,现招标方式为其它方式。详情见附件
感兴趣的信息
2025年芦山县初级中学校服采购...
简阳市射洪坝解放学校2025年学生...
成都益民投资集团有2025年—2027...
郫都区唐元小学校2025年度学生...
彭州中学2028级校服采购项目
成都市郫都区红光小学校校服采购...
成都益民投资集团有限公司职工...
资阳:
资阳市雁江区第一小学2022级校服...
绥化:
绥棱县第一小学2025级学生校服...
郑州:
河南省第一地质勘查院有限公司...
查看更多成都校服的信息 >>
感兴趣的分类
成都周边
德阳招标
眉山招标
资阳招标
绵阳招标
热门城市
北京招标
上海招标
重庆招标
广州招标
深圳招标
汕头招标
佛山招标
东莞招标
中山招标
揭阳招标
杭州招标
嘉兴招标
宁波招标
湖州招标
绍兴招标
金华招标
温州招标
合肥招标
安庆招标
六安招标
宿州招标
厦门招标
泉州招标
玉林招标
石家庄招标
沧州招标
邯郸招标
廊坊招标
郑州招标
商丘招标
周口招标
武汉招标
孝感招标
株洲招标
无锡招标
南通招标
苏州招标
南昌招标
赣州招标
沈阳招标
鞍山招标
济宁招标
烟台招标
威海招标
青岛招标
临沂招标
菏泽招标
西安招标
成都招标
天门招标
信息评论
以上是徐州市侯集实验小学2025年校服采购公开招标公告的内容,如果您需要了解更多成都市区附近与徐州市侯集实验小学2025年校服采购公开招标公告类似的内容,请查看推荐信息和右边的分类信息。