全国
切换城市
发布信息
下载App
微信小程序
微信公众号
您好,请
登录
或者
注册
搜索
小单
清加工
裁片
车工
棉衣
免费发布
首页
外发加工
承接加工
招标
招聘
求职
设备
厂房住房
新闻
导航
批发采购
面辅料
临时工
广告
拼车
导航
首页
外发加工
承接加工
招标
招聘
求职
设备
厂房住房
新闻
批发采购
面辅料
临时工
广告
拼车
台州服装八场
台州招标
台州校服
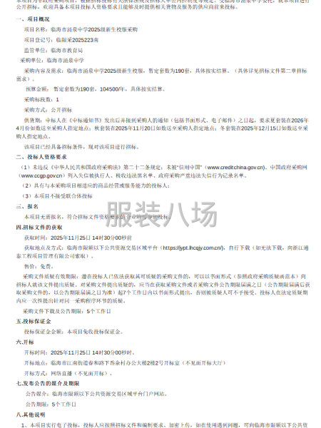
临海市涌泉中学2025级新生校服采购
11月04日
展示 348次
浏览 10次
基本信息
区域:
台州
大类:
招标
小类:
校服
联系人:
老板
联系电话:
0576****7621
微信扫码,马上联系!
微信扫码,马上联系!
信息详情
临海市涌泉中学2025级新生校服采购
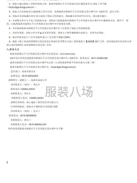
本项目为非政府采购项目,根据招标投标有关法律法规及招标人单位内控制度等规定。受临海市涌泉中学委托,就本项目进行公开招标,欢迎具备本项目投标人资格要求且能够及时提供相关货物及服务的供应商前来投标。 详情见附件
联系我时务必说明是在
服装八场
看到的
相关图片
信息评论
以上是临海市涌泉中学2025级新生校服采购的内容,如果您需要了解更多台州市区附近与临海市涌泉中学2025级新生校服采购类似的内容,请查看推荐信息和右边的分类信息。
推荐信息
临海市东塍镇中心校校服采购招标...
本项目为非政府采购项目,根据招标投标有关法律法规及招标人单位内控制度等规定,受临海市东滕镇中心校委托,参照采购有关流程,现就临海市东滕镇中心校校服采购进行公开招标,欢迎具备本项目投标人的资格要求且能够及时提供相关货物及服务的投标人前来投标。详情见附件
临海市涌泉中学2025级新生校服...
本项目为非政府采购项目,根据招标投标有关法律法规及招标人单位内控制度等规定。受临海市涌泉中学委托,就本项目进行公开招标,欢迎具备本项目投标人资格要求且能够及时提供相关货物及服务的供应商前来投标。详情见附件
临海师范附属小学新生校服采购...
本项日为非政府采购项日,根据招标投标有关法律法规及招标人单位内控制度等规定。受临海师范附属小学委托,就本项日进行公开招标,欢迎具备本项目投标人资格要求且能够及时提供相关货物及服务的供应商前来投标。详情见附件
临海市外国语学校学生校服采购...
本项目为非政府采购项目,根据招标投标有关法律法规及招标人单位内控制度等规定,受临海市外国语学校委托,参照政府采购有关流程,现就临海市外国语学校校服采购进行公开招标,欢迎具备本项目投标人的资格要求且能够及时提供相关货物及服务的投标人前来投标。详情见附件
临海市杜桥实验中学2025级新生...
本项目为非政府采购项目,根据招标投标有关法律法规及招标人单位内控制度等规定。受临海市杜桥实验中学委托,就本项目进行公开招标,欢迎具备本项目投标人资格要求且能够及时提供相关货物及服务的供应商前来投标。详情见附件
临海市白云高级中学校服采购招标...
本项目为非政府采购项目,根据招标投标有关法律法规及招标人单位内控制度等规定。受临海市白云高级中学委托,就本项目进行公开招标,欢迎具备本项目投标人资格要求且能够及时提供相关货物及服务的供应商前来投标。详情见附件
感兴趣的信息
哈尔滨:
黑龙江省运通高速公路管理发展...
四平:
梨树县第二中学2026年度校服采购...
长春:
中铁房地产集团华东有限公司东北...
岳阳:
湘阴县石塘镇石塘中学学生校服...
白城:
洮南市实验小学等18所学校2025年...
苏州:
苏州市相城区东桥中学关于东桥...
徐州:
睢宁县东城区实验学校2025-2026...
周口:
西华县第一高级中学校服采购项目...
宝鸡:
宝鸡市金台区卧龙寺小学2025级...
福州:
光泽县杭西小学学生校服采购项目...
查看更多台州校服的信息 >>
感兴趣的分类
台州周边
温州招标
宁波招标
绍兴招标
热门城市
北京招标
上海招标
重庆招标
广州招标
深圳招标
汕头招标
佛山招标
东莞招标
中山招标
揭阳招标
杭州招标
嘉兴招标
宁波招标
湖州招标
绍兴招标
金华招标
温州招标
合肥招标
安庆招标
六安招标
宿州招标
厦门招标
泉州招标
玉林招标
石家庄招标
沧州招标
邯郸招标
廊坊招标
郑州招标
商丘招标
周口招标
武汉招标
孝感招标
株洲招标
无锡招标
南通招标
苏州招标
南昌招标
赣州招标
沈阳招标
鞍山招标
济宁招标
烟台招标
威海招标
青岛招标
临沂招标
菏泽招标
西安招标
成都招标
天门招标
信息评论
以上是临海市涌泉中学2025级新生校服采购的内容,如果您需要了解更多台州市区附近与临海市涌泉中学2025级新生校服采购类似的内容,请查看推荐信息和右边的分类信息。