全国
切换城市
发布信息
下载App
微信小程序
微信公众号
您好,请
登录
或者
注册
搜索
小单
清加工
裁片
车工
棉衣
免费发布
首页
外发加工
承接加工
招标
招聘
求职
设备
厂房住房
新闻
导航
批发采购
面辅料
临时工
广告
拼车
导航
首页
外发加工
承接加工
招标
招聘
求职
设备
厂房住房
新闻
批发采购
面辅料
临时工
广告
拼车
凉山服装八场
凉山招标
凉山校服
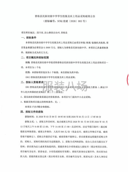
普格县民族初级中学学生校服及床上用品采购磋商公告
7小时前
展示 15次
浏览 1次
基本信息
区域:
凉山
大类:
招标
小类:
校服
联系人:
老板
联系电话:
083********
微信扫码,马上联系!
微信扫码,马上联系!
信息详情
普格县民族初级中学学生校服及床上用品采购磋商公告
本普格县民族初级中学学生校服及床上用品采购已由项目审批/核准/备案机关批准,项目资金来源为自筹资金0.0809万元,招标人为普格县民族初级中学。本项目已具备招标条件,现招标方式为其它方式。 详情见附件
联系我时务必说明是在
服装八场
看到的
相关图片
信息评论
以上是普格县民族初级中学学生校服及床上用品采购磋商公告的内容,如果您需要了解更多凉山市区附近与普格县民族初级中学学生校服及床上用品采购磋商公告类似的内容,请查看推荐信息和右边的分类信息。
推荐信息
普格县民族初级中学学生校服及...
本普格县民族初级中学学生校服及床上用品采购已由项目审批/核准/备案机关批准,项目资金来源为自筹资金0.0809万元,招标人为普格县民族初级中学。本项目已具备招标条件,现招标方式为其它方式。详情见附件
盐边县公安局2025年辅警制服采购...
2025年辅警制服采购项目的潜在投标人应在四川省政府采购一体化平台项目电子化交易系统(以下简称“项目电子化交易系统”)获取招标文件,并于 2026年03月20日 09时30分(北京时间)前递交投标文件。本项目通过项目电子化交易系统实行电子化采购。详情见附件
普格县螺髻山中学校学生校服及...
本普格县螺髻山中学校学生校服及床上用品采购项目已由项目审批/核准/备案机关批准,项目资金来源为自筹资金0.0920万元,招标人为普格县螺髻山中学校。本项目已具备招标条件,现招标方式为公开招标。详情见附件
凉山州农业学校学生校服采购项目
本凉山州农业学校学生校服采购项目已由项目审批/核准/备案机关批准,项目资金来源为其他资金单价限价548元每套,招标人为凉山州农业学校学生校服采购项目。本项目已具备招标条件,现招标方式为其它方式。详情见附件
布拖县依撒中学新生2025级校服...
本布拖县依撒中学新生2025级校服采购项目已由项目审批/核准/备案机关批准,项目资金来源为自筹资金33万元,招标人为布拖县特木里镇依撒中学。本项目已具备招标条件,现招标方式为公开招标。详情见附件
感兴趣的信息
普格县螺髻山中学校学生校服及...
攀枝花:
盐边县公安局2025年辅警制服采购...
恩施:
利川市思源实验学校教联体2025级...
福州:
福州市施程小学校服采购项目公开...
昌吉:
阜康市晋和小学2026-2028年夏、...
福州:
福州市江南水都小学校服采购项目
兴安盟:
突泉县第五中学校服采购项目招标...
通化:
梅河口市公安局采购2026年辅警...
连云港:
赣榆区政务服务中心2026年工作...
三门峡:
三门峡市城市管理局执法制服采购...
查看更多凉山校服的信息 >>
感兴趣的分类
凉山周边
攀枝花招标
热门城市
北京招标
上海招标
重庆招标
广州招标
深圳招标
汕头招标
佛山招标
东莞招标
中山招标
揭阳招标
杭州招标
嘉兴招标
宁波招标
湖州招标
绍兴招标
金华招标
温州招标
合肥招标
安庆招标
六安招标
宿州招标
厦门招标
泉州招标
玉林招标
石家庄招标
沧州招标
邯郸招标
廊坊招标
郑州招标
商丘招标
周口招标
武汉招标
孝感招标
株洲招标
无锡招标
南通招标
苏州招标
南昌招标
赣州招标
沈阳招标
鞍山招标
济宁招标
烟台招标
威海招标
青岛招标
临沂招标
菏泽招标
西安招标
成都招标
天门招标
信息评论
以上是普格县民族初级中学学生校服及床上用品采购磋商公告的内容,如果您需要了解更多凉山市区附近与普格县民族初级中学学生校服及床上用品采购磋商公告类似的内容,请查看推荐信息和右边的分类信息。