全国
切换城市
发布信息
下载App
微信小程序
微信公众号
您好,请
登录
或者
注册
搜索
小单
清加工
裁片
车工
棉衣
免费发布
首页
外发加工
承接加工
招标
招聘
求职
设备
厂房住房
新闻
导航
批发采购
面辅料
临时工
广告
拼车
导航
首页
外发加工
承接加工
招标
招聘
求职
设备
厂房住房
新闻
批发采购
面辅料
临时工
广告
拼车
兴安盟服装八场
兴安盟招标
兴安盟校服
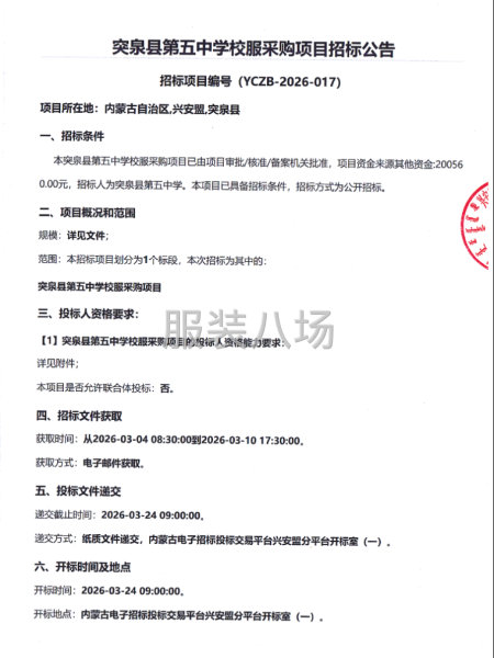
突泉县第五中学校服采购项目招标公告
3小时前
展示 1次
基本信息
区域:
兴安盟
大类:
招标
小类:
校服
联系人:
老板
联系电话:
048********
微信扫码,马上联系!
微信扫码,马上联系!
信息详情
突泉县第五中学校服采购项目招标公告
本突泉县第五中学校服采购项目已由项目审批/核准/备案机关批;准,项目资金来源其他资金:200560.00元,招标人为突泉县第五中学。本项目已具备招标条件,招标方式为公开招标。 详情见附件
联系我时务必说明是在
服装八场
看到的
相关图片
信息评论
以上是突泉县第五中学校服采购项目招标公告的内容,如果您需要了解更多兴安盟市区附近与突泉县第五中学校服采购项目招标公告类似的内容,请查看推荐信息和右边的分类信息。
推荐信息
扎赉特旗音德尔第三小学2025年...
本扎赉特旗音德尔第三小学2025年校服采购项目已由项目审批/核准/备案机关批准,项目资金来源其他资金:夏装校服:100元/套春秋装校服:140元/套冬装校服:175元/套,招标人为扎赉特旗音德尔第三小学。本项目已具备招标条件,招标方式为公开招标。详情见附件
洮南市实验小学等18所学校2025年...
本洮南市实验小学等18所学校2025年学生校服联合采购项目已由项目审批/核准/备案机关批准,项目资金来源为自筹资金28.098万元,招标人为洮南市实验小学。本项目已具备招标条件,现招标方式为其它方式。详情见附件
感兴趣的信息
乌兰察布:
鸟兰察布市集宁区第四中学等8所...
长春:
长春融资担保集团有限公司工装...
海南:
屯昌县南坤镇南坤中学学生校服...
乌鲁木齐:
2025年乌鲁木齐市属单位采购制服...
盐城:
盐城市亭湖区南洋实验学校等学校...
银川:
灵武市第三中学学生校服采购项目...
唐山:
河北唐山曹妃甸农村商业银行股份...
福州:
福州市后坂小学校服采购项目招标...
许昌:
长葛市第一小学学生夏装、春秋装...
郑州:
商丘市发展投资集团有限公司员工...
查看更多兴安盟校服的信息 >>
感兴趣的分类
兴安盟周边
白城招标
热门城市
北京招标
上海招标
重庆招标
广州招标
深圳招标
汕头招标
佛山招标
东莞招标
中山招标
揭阳招标
杭州招标
嘉兴招标
宁波招标
湖州招标
绍兴招标
金华招标
温州招标
合肥招标
安庆招标
六安招标
宿州招标
厦门招标
泉州招标
玉林招标
石家庄招标
沧州招标
邯郸招标
廊坊招标
郑州招标
商丘招标
周口招标
武汉招标
孝感招标
株洲招标
无锡招标
南通招标
苏州招标
南昌招标
赣州招标
沈阳招标
鞍山招标
济宁招标
烟台招标
威海招标
青岛招标
临沂招标
菏泽招标
西安招标
成都招标
天门招标
信息评论
以上是突泉县第五中学校服采购项目招标公告的内容,如果您需要了解更多兴安盟市区附近与突泉县第五中学校服采购项目招标公告类似的内容,请查看推荐信息和右边的分类信息。