全国
切换城市
发布信息
下载App
微信小程序
微信公众号
您好,请
登录
或者
注册
搜索
小单
清加工
裁片
车工
棉衣
免费发布
首页
外发加工
承接加工
招标
招聘
求职
设备
厂房住房
新闻
导航
批发采购
面辅料
临时工
广告
拼车
导航
首页
外发加工
承接加工
招标
招聘
求职
设备
厂房住房
新闻
批发采购
面辅料
临时工
广告
拼车
郑州服装八场
郑州招标
郑州工服
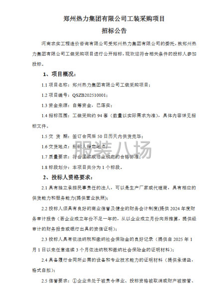
郑州热力集团有限公司工装采购项目-公开招标公告
10月09日
展示 42次
基本信息
区域:
郑州
大类:
招标
小类:
工服
联系人:
老板
联系电话:
0371****5473
微信扫码,马上联系!
微信扫码,马上联系!
信息详情
郑州热力集团有限公司工装采购项目-公开招标公告
河南求实工程造价咨询有限公司受郑州热力集团有限公司的委托,就郑州热力集团有限公司工装采购项目进行公开招标,现欢迎符合相关条件的投标人参加投标。 详情见附件
联系我时务必说明是在
服装八场
看到的
相关图片
信息评论
以上是郑州热力集团有限公司工装采购项目-公开招标公告的内容,如果您需要了解更多郑州市区附近与郑州热力集团有限公司工装采购项目-公开招标公告类似的内容,请查看推荐信息和右边的分类信息。
推荐信息
2025年开封市实验小学学生校服...
本2025年开封市实验小学学生校服采购项目已由项目审批/核准/备案机关批准,项目资金来源为自筹资金15.989万元,招标人为开封市实验小学。本项目已具备招标条件,现招标方式为其它方式。详情见附件
杞县高中附属中学2025年度校服...
杞县高中附属中学2025年度校服采购项目 详情见附件
河南省郑州市人民检察院检察制服...
河南省郑州市人民检察院检察制服采购项目招标项目的潜在投标人应在河南省公共资源交易中心(http://www.hnggzy.net/)获取招标文件,并于2025年09月28日09时00分(北京时间)前递交投标文件。详情见附件
焦作市第十一中学2025级高一新生...
本焦作市第十一中学2025级高一新生校服采购项目己由项目审批/核准/备案机关批准,项目资金来源为其他资金71.5,招标人为焦作市第十一中学。本项目己具备招标条件,现招标方式为其它方式。详情见附件
太平财险河南分公司2025年员工...
本招标项目太平财险河南分公司2025年员工工装采购项目(项目编号:CP-TPIHA-2025-G2-001,招标代理项目编号:SZ-17-04A-2025-D-F-E19609),招标人为太平财产保险有限公司河南分公司,项目已具备招标条件。现委托公诚管理咨询有限公司进行公开招标,有意向的潜在投标人(以下简称“投标人”)可前来投标。详情见附件
新乡市永宏高级中学校服采购项目...
本新乡市永宏高级中学校服采购项目已由项目审批/核准/备案机关批准,项目资金来源为自筹资金16.8万元,招标人为新乡市永宏高级中学。本项目已具备招标条件,现招标方式为其它方式。详情见附件
感兴趣的信息
开封:
2025年开封市实验小学学生校服...
开封:
尉氏县第三高级中学2025年秋季...
许昌:
鄢陵县安陵镇中心小学学生校服...
长春:
公主岭市范家屯经济开发区铁北...
西安:
西安市不动产登记服务中心2025...
榆林:
神木市教育和体育局2025年一四七...
枣庄:
滕州市育才中学校服采购项目招标...
石家庄:
石家庄市第五十一中学校服采购...
赤峰:
校服采购项目竞争性磋商公告
丽江:
丽江市古城区职业高级中学新生...
查看更多郑州工服的信息 >>
感兴趣的分类
郑州周边
开封招标
新乡招标
焦作招标
许昌招标
热门城市
北京招标
上海招标
重庆招标
广州招标
深圳招标
汕头招标
佛山招标
东莞招标
中山招标
揭阳招标
杭州招标
嘉兴招标
宁波招标
湖州招标
绍兴招标
金华招标
温州招标
合肥招标
安庆招标
六安招标
宿州招标
厦门招标
泉州招标
玉林招标
石家庄招标
沧州招标
邯郸招标
廊坊招标
郑州招标
商丘招标
周口招标
武汉招标
孝感招标
株洲招标
无锡招标
南通招标
苏州招标
南昌招标
赣州招标
沈阳招标
鞍山招标
济宁招标
烟台招标
威海招标
青岛招标
临沂招标
菏泽招标
西安招标
成都招标
天门招标
信息评论
以上是郑州热力集团有限公司工装采购项目-公开招标公告的内容,如果您需要了解更多郑州市区附近与郑州热力集团有限公司工装采购项目-公开招标公告类似的内容,请查看推荐信息和右边的分类信息。