全国
切换城市
发布信息
下载App
微信小程序
微信公众号
您好,请
登录
或者
注册
搜索
小单
清加工
裁片
车工
棉衣
免费发布
首页
外发加工
承接加工
招标
招聘
求职
设备
厂房住房
新闻
导航
批发采购
面辅料
临时工
广告
拼车
导航
首页
外发加工
承接加工
招标
招聘
求职
设备
厂房住房
新闻
批发采购
面辅料
临时工
广告
拼车
枣庄服装八场
枣庄招标
枣庄校服
滕州市育才中学校服采购项目招标公告
8小时前
展示 18次
基本信息
区域:
枣庄
大类:
招标
小类:
校服
联系人:
老板
联系电话:
139********
微信扫码,马上联系!
微信扫码,马上联系!
信息详情
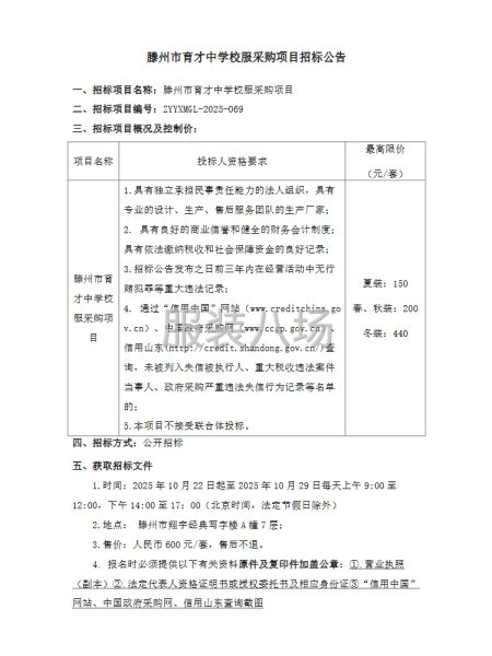
滕州市育才中学校服采购项目招标公告
滕州市育才中学校服采购项目招标公告 详情见附件
联系我时务必说明是在
服装八场
看到的
相关图片
信息评论
以上是滕州市育才中学校服采购项目招标公告的内容,如果您需要了解更多枣庄市区附近与滕州市育才中学校服采购项目招标公告类似的内容,请查看推荐信息和右边的分类信息。
推荐信息
滕州市育才中学校服采购项目招标...
滕州市育才中学校服采购项目招标公告 详情见附件
中国电信枣庄分公司2025年工装...
本询比项目为中国电信枣庄分公司2025年工装集中采购项目(标段编号:SDBBFA1),采购人为中国电信股份有限公司枣庄分公司,采购代理机构为上海信产管理咨询有限公司。项目资金已落实。具备采购条件,现进行公开询比,特邀请有意向的且具有提供标的物能力的潜在供应商(以下简称供应商)参加询比响应。...
枣庄市市中区齐村镇教育委员会渴...
本枣庄市市中区齐村镇教育委员会渴口学校校服采购项目己由项目审批/核准/备案机关批准,项目资金来源为自筹资金7.32万元,招标人为枣庄市市中区齐村镇教育委员会。本项目己具备招标条件,现招标方式为其它方式。详情见附件
山东沂蒙交通发展集团有限公司...
山东沂蒙交通发展集团有限公司2025年度工装采购项目,采购人为山东沂蒙交通发展集团有限公司,项日资金来自企业自筹。该项目己具备采购条件,现就上述项目进行竞争性磋商采购,欢迎符合条件的潜在供应商参加本次活动。详情见附件
平邑县蒙阳实验初级中学2025-...
本平邑县蒙阳实验初级中学2025-2026学年校服采购项目已由项目审批/核准/备案机关批准,项目资金来源为其他资金详见公告,招标人为平邑县蒙阳实验初级中学。本项目已具备招标条件,现招标方式为其它方式。详情见附件
枣庄市峄城区第二十八中学冬季...
本枣庄市峄城区第二十八中学冬季校服采购项目己由项目审批/核准/备案机关批准,项目资金来源为其他资金48万元,招标人为枣庄市第二十八中学。本项目已具备招标条件,现招标方式为其它方式。详情见附件
感兴趣的信息
临沂:
费县探沂镇初级中学春秋季校服...
临沂:
平邑县仲里中学、武台镇初级中学...
西安:
西安市不动产登记服务中心2025...
丽江:
丽江市古城区职业高级中学新生...
菏泽:
山东鄄城农村商业银行股份有限...
吉林:
吉林市第九中学2025级学生校服...
南平:
政和县南门小学校服采购项目...
锡林郭勒:
西乌珠穆沁旗第一小学学生校服...
石家庄:
正定县正定镇三里屯中学2024级、...
西安:
西安市不动产登记服务中心2025...
查看更多枣庄校服的信息 >>
感兴趣的分类
枣庄周边
徐州招标
济宁招标
临沂招标
淮北招标
热门城市
北京招标
上海招标
重庆招标
广州招标
深圳招标
汕头招标
佛山招标
东莞招标
中山招标
揭阳招标
杭州招标
嘉兴招标
宁波招标
湖州招标
绍兴招标
金华招标
温州招标
合肥招标
安庆招标
六安招标
宿州招标
厦门招标
泉州招标
玉林招标
石家庄招标
沧州招标
邯郸招标
廊坊招标
郑州招标
商丘招标
周口招标
武汉招标
孝感招标
株洲招标
无锡招标
南通招标
苏州招标
南昌招标
赣州招标
沈阳招标
鞍山招标
济宁招标
烟台招标
威海招标
青岛招标
临沂招标
菏泽招标
西安招标
成都招标
天门招标
信息评论
以上是滕州市育才中学校服采购项目招标公告的内容,如果您需要了解更多枣庄市区附近与滕州市育才中学校服采购项目招标公告类似的内容,请查看推荐信息和右边的分类信息。