全国
切换城市
发布信息
下载App
微信小程序
微信公众号
您好,请
登录
或者
注册
搜索
小单
清加工
裁片
车工
棉衣
免费发布
首页
外发加工
承接加工
招标
招聘
求职
设备
厂房住房
新闻
导航
批发采购
面辅料
临时工
广告
拼车
导航
首页
外发加工
承接加工
招标
招聘
求职
设备
厂房住房
新闻
批发采购
面辅料
临时工
广告
拼车
徐州服装八场
徐州招标
徐州校服
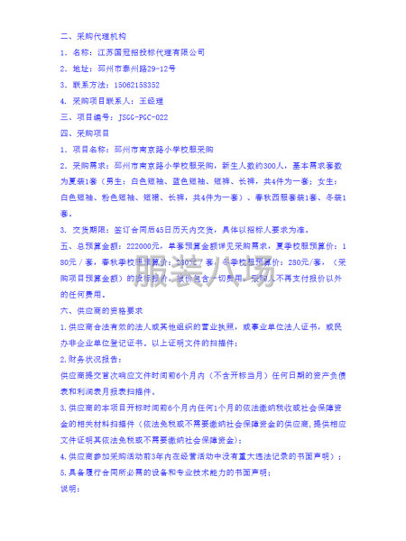
邳州市南京路小学校服采购公开招标
昨天
展示 83次
浏览 2次
基本信息
区域:
徐州
大类:
招标
小类:
校服
联系人:
老板
联系电话:
150********
微信扫码,马上联系!
微信扫码,马上联系!
信息详情
邳州市南京路小学校服采购公开招标
本邳州市南京路小学校服采购已由项目审批/核准/备案机关批准,项目资金来源为其他资金22.2,招标人为邳州市南京路小学。本项目已具备招标条件,现招标方式为公开招标。 详情见附件
联系我时务必说明是在
服装八场
看到的
相关图片
信息评论
以上是邳州市南京路小学校服采购公开招标的内容,如果您需要了解更多徐州市区附近与邳州市南京路小学校服采购公开招标类似的内容,请查看推荐信息和右边的分类信息。
推荐信息
睢宁县凌城中学2025年新生校服...
本睢宁县凌城中学2025年新生校服采购已由项目审批/核准/备案机关批准,项目资金来源为其他资金:32.万元,招标人为睢宁县凌城中学。本项目已具备招标条件,现招标方式为公开招标。详情见附件
丰县新城初级中学、丰县新城实验...
本丰县新城初级中学、丰县新城实验小学学生校服采购已由项目审批/核准/备案机关批准,项目资金来源为其他资金:元,招标人为丰县新城初级中学。本项目已具备招标条件,现招标方式为公开招标。详情见附件
睢宁高级中学附属学校2025年校服...
本睢宁高级中学附属学校2025年校服采购项目已由项目审批/核准/备案机关批准,项目资金来源为其他资金:0.万元,招标人为睢宁高级中学附属学校。本项目已具备招标条件,现招标方式为公开招标。详情见附件
滕州市育才中学校服采购项目招标...
滕州市育才中学校服采购项目招标公告 详情见附件
宿州逸夫师范学校校服采购项目...
宿州逸夫师范学校校服采购项目的潜在供应商应在中盈永诚咨询集团有限公司招标部获取采购文件,并于2025年9月19日14时30分(北京时间)前提交响应文件。详情见附件
中国电信枣庄分公司2025年工装...
本询比项目为中国电信枣庄分公司2025年工装集中采购项目(标段编号:SDBBFA1),采购人为中国电信股份有限公司枣庄分公司,采购代理机构为上海信产管理咨询有限公司。项目资金已落实。具备采购条件,现进行公开询比,特邀请有意向的且具有提供标的物能力的潜在供应商(以下简称供应商)参加询比响应。...
感兴趣的信息
睢宁县凌城中学2025年新生校服...
睢宁县李集中学学生校服采购公开...
睢宁高级中学附属学校2025年校服...
丰县新城初级中学、丰县新城实验...
枣庄:
北辛街道片区小学校服采购项目...
枣庄:
滕州市育才中学校服采购项目招标...
西安:
西安市浐灞御锦城小学2025年学生...
烟台:
2025年义务教育段学生校服招标...
天津:
海滨街综合执法大队2025年制服...
玉树:
曲麻莱县各级各类学校及幼儿园...
查看更多徐州校服的信息 >>
感兴趣的分类
徐州周边
淮北招标
枣庄招标
宿州招标
宿迁招标
热门城市
北京招标
上海招标
重庆招标
广州招标
深圳招标
汕头招标
佛山招标
东莞招标
中山招标
揭阳招标
杭州招标
嘉兴招标
宁波招标
湖州招标
绍兴招标
金华招标
温州招标
合肥招标
安庆招标
六安招标
宿州招标
厦门招标
泉州招标
玉林招标
石家庄招标
沧州招标
邯郸招标
廊坊招标
郑州招标
商丘招标
周口招标
武汉招标
孝感招标
株洲招标
无锡招标
南通招标
苏州招标
南昌招标
赣州招标
沈阳招标
鞍山招标
济宁招标
烟台招标
威海招标
青岛招标
临沂招标
菏泽招标
西安招标
成都招标
天门招标
信息评论
以上是邳州市南京路小学校服采购公开招标的内容,如果您需要了解更多徐州市区附近与邳州市南京路小学校服采购公开招标类似的内容,请查看推荐信息和右边的分类信息。