全国
切换城市
发布信息
下载App
微信小程序
微信公众号
您好,请
登录
或者
注册
搜索
小单
清加工
裁片
车工
棉衣
免费发布
首页
外发加工
承接加工
招标
招聘
求职
设备
厂房住房
新闻
导航
批发采购
面辅料
临时工
广告
拼车
导航
首页
外发加工
承接加工
招标
招聘
求职
设备
厂房住房
新闻
批发采购
面辅料
临时工
广告
拼车
岳阳服装八场
岳阳招标
岳阳校服
岳阳市第一职业中等专业学校冬季校服采购项目磋商邀请公告
昨天
展示 41次
基本信息
区域:
岳阳
大类:
招标
小类:
校服
联系人:
老板
联系电话:
186********
微信扫码,马上联系!
微信扫码,马上联系!
信息详情
岳阳市第一职业中等专业学校冬季校服采购项目磋商邀请公告
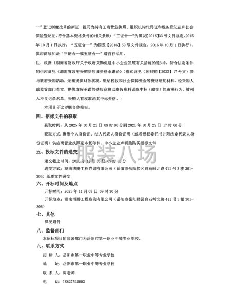
本岳阳市第一职业中等专业学校冬季校服采购项目己由项目审批/核准/备案机关批准,项目资金来源为国有资金28.7508万元,招标人为岳阳市第一职业中等专业学校。本项目已具备招标条件,现招标方式为公开招标。 详情见附件
联系我时务必说明是在
服装八场
看到的
相关图片
信息评论
以上是岳阳市第一职业中等专业学校冬季校服采购项目磋商邀请公告的内容,如果您需要了解更多岳阳市区附近与岳阳市第一职业中等专业学校冬季校服采购项目磋商邀请公告类似的内容,请查看推荐信息和右边的分类信息。
推荐信息
岳阳市第一职业中等专业学校冬季...
本岳阳市第一职业中等专业学校冬季校服采购项目己由项目审批/核准/备案机关批准,项目资金来源为国有资金28.7508万元,招标人为岳阳市第一职业中等专业学校。本项目已具备招标条件,现招标方式为公开招标。详情见附件
2025年通城县育才中学校服采购...
本2025年通城县育才中学校服采购项目已由项目审批/核准/备案机关批准,项目资金来源为自筹资金29.5万元,招标人为通城县育才中学。本项目已具备招标条件,现招标方式为其它方式。详情见附件
2025年通城县育才中学校服采购...
本2025年通城县育才中学校服采购项目已由项目审批/核准/备案机关批准,项目资金来源为自筹资金29.5万元,招标人为通城县育才中学。本项目已具备招标条件,现招标方式为其它方式。详情见附件
感兴趣的信息
楚雄:
楚雄市2025年公立学校校服采购...
昌吉:
第六师奇台农场中学2025年校服...
郴州:
湘南学院附属小学 湘南学院附属...
沈阳:
烹饪学院2025级新生实训工装制作...
开封:
2025年开封市实验小学学生校服...
吉林:
吉林市第九中学2025级学生校服...
丹东:
公安局警务辅助人员服装及标识...
孝感:
孝感高新技术产业开发区实验小学...
赤峰:
阿鲁科尔沁旗天山第三中学学生...
乌鲁木齐:
乌鲁木齐市第五十四小学学生校服...
查看更多岳阳校服的信息 >>
感兴趣的分类
岳阳周边
仙桃招标
益阳招标
潜江招标
咸宁招标
热门城市
北京招标
上海招标
重庆招标
广州招标
深圳招标
汕头招标
佛山招标
东莞招标
中山招标
揭阳招标
杭州招标
嘉兴招标
宁波招标
湖州招标
绍兴招标
金华招标
温州招标
合肥招标
安庆招标
六安招标
宿州招标
厦门招标
泉州招标
玉林招标
石家庄招标
沧州招标
邯郸招标
廊坊招标
郑州招标
商丘招标
周口招标
武汉招标
孝感招标
株洲招标
无锡招标
南通招标
苏州招标
南昌招标
赣州招标
沈阳招标
鞍山招标
济宁招标
烟台招标
威海招标
青岛招标
临沂招标
菏泽招标
西安招标
成都招标
天门招标
信息评论
以上是岳阳市第一职业中等专业学校冬季校服采购项目磋商邀请公告的内容,如果您需要了解更多岳阳市区附近与岳阳市第一职业中等专业学校冬季校服采购项目磋商邀请公告类似的内容,请查看推荐信息和右边的分类信息。