全国
切换城市
发布信息
下载App
微信小程序
微信公众号
您好,请
登录
或者
注册
搜索
小单
清加工
裁片
车工
棉衣
免费发布
首页
外发加工
承接加工
招标
招聘
求职
设备
厂房住房
新闻
导航
批发采购
面辅料
临时工
广告
拼车
导航
首页
外发加工
承接加工
招标
招聘
求职
设备
厂房住房
新闻
批发采购
面辅料
临时工
广告
拼车
赤峰服装八场
赤峰招标
赤峰校服
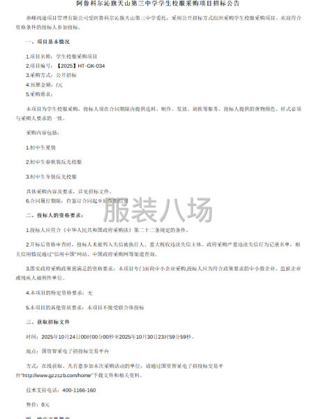
阿鲁科尔沁旗天山第三中学学生校服采购项目招标公告
8小时前
展示 1次
基本信息
区域:
赤峰
大类:
招标
小类:
校服
联系人:
老板
联系电话:
130********
微信扫码,马上联系!
微信扫码,马上联系!
信息详情
阿鲁科尔沁旗天山第三中学学生校服采购项目招标公告
赤峰鸿途项目管理有限公司受阿鲁科尔沁旗天山第三中学委托,采用公开招标方式组织采购学生校服采购项目。欢迎符合资格条件的投标人参加投标。 详情见附件
联系我时务必说明是在
服装八场
看到的
相关图片
信息评论
以上是阿鲁科尔沁旗天山第三中学学生校服采购项目招标公告的内容,如果您需要了解更多赤峰市区附近与阿鲁科尔沁旗天山第三中学学生校服采购项目招标公告类似的内容,请查看推荐信息和右边的分类信息。
推荐信息
校服采购项目竞争性磋商公告
内蒙古天元工程项目管理有限公司受林西县第三中学委托,采用竞争性磋商方式组织采购校服采购项目。欢迎符合资格条件的供应商前来参加。详情见附件
林西县第五小学学生校服采购项目...
本林西县第五小学学生校服采购项目已由项目审批/核准/备案机关批准,项目资金来源为其他资金50000,招标人为林西县第五小学。本项目已具备招标条件,现招标方式为公开招标。详情见附件
敖汉旗新惠第六中学(蒙古族中学)...
赤峰永信工程项目管理有限公司受敖汉旗新惠第六中学(蒙古族中学)委托,采用公开招标方式组织采购敖汉旗新惠第六中学(蒙古族中学)2025年度学生校服采购项目二次。欢迎符合资格条件的投标人参加投标。详情见附件
学生校服、住宿生床上用品招标...
本学生校服、住宿生床上用品已由项目审批/核准/备案机关批准,项目资金来源为国有资金0万元,招标人为赤峰红旗中学。本项目已具备招标条件,现招标方式为公开招标。详情见附件
敖汉旗新惠第六中学(蒙古族中学)...
赤峰永信工程项目管理有限公司受敖汉旗新惠第六中学(蒙古族中学)委托,采用公开招标方式组织采购敖汉旗新惠第六中学(蒙古族中学)2025年度学生校服采购项目。欢迎符合资格条件的投标人参加投标。详情见附件
【隆化县农村信用合作联社2025年...
本招标项目隆化县农村信用合作联社2025年工装采购项目已由L以I批准建设,项目业主为隆化县农村信用合作联社,建设资金来自企业自知,出资比例为100%,招标人为隆化县农村信用合作联社。项目已具备招标条件,现对该项目进行公开招标。详情见附件
感兴趣的信息
校服采购项目竞争性磋商公告
校服采购竞争性磋商公告
赤峰第八中学校服采购服务项目...
赤峰市松山区第五中学学生校服...
克什克腾旗经棚第二小学校服采购
赤峰市松山区第七中学学生校服...
长春:
工装加工采购项目(二次)招标项目
资阳:
资阳市雁江区丹山中学校服采购...
张家界:
张家界国光中学校服采购项目重新...
乌鲁木齐:
乌鲁木齐市第五十四小学学生校服...
查看更多赤峰校服的信息 >>
感兴趣的分类
赤峰周边
承德招标
热门城市
北京招标
上海招标
重庆招标
广州招标
深圳招标
汕头招标
佛山招标
东莞招标
中山招标
揭阳招标
杭州招标
嘉兴招标
宁波招标
湖州招标
绍兴招标
金华招标
温州招标
合肥招标
安庆招标
六安招标
宿州招标
厦门招标
泉州招标
玉林招标
石家庄招标
沧州招标
邯郸招标
廊坊招标
郑州招标
商丘招标
周口招标
武汉招标
孝感招标
株洲招标
无锡招标
南通招标
苏州招标
南昌招标
赣州招标
沈阳招标
鞍山招标
济宁招标
烟台招标
威海招标
青岛招标
临沂招标
菏泽招标
西安招标
成都招标
天门招标
信息评论
以上是阿鲁科尔沁旗天山第三中学学生校服采购项目招标公告的内容,如果您需要了解更多赤峰市区附近与阿鲁科尔沁旗天山第三中学学生校服采购项目招标公告类似的内容,请查看推荐信息和右边的分类信息。