全国
切换城市
发布信息
下载App
微信小程序
微信公众号
您好,请
登录
或者
注册
搜索
小单
清加工
裁片
车工
棉衣
免费发布
首页
外发加工
承接加工
招标
招聘
求职
设备
厂房住房
新闻
导航
批发采购
面辅料
临时工
广告
拼车
导航
首页
外发加工
承接加工
招标
招聘
求职
设备
厂房住房
新闻
批发采购
面辅料
临时工
广告
拼车
曲靖服装八场
曲靖招标
曲靖校服
宣威市西宁街道办事处第四完全小学一年级校服采购项目
01月12日
展示 302次
浏览 2次
基本信息
区域:
曲靖
大类:
招标
小类:
校服
联系人:
老板
联系电话:
138********
微信扫码,马上联系!
微信扫码,马上联系!
信息详情
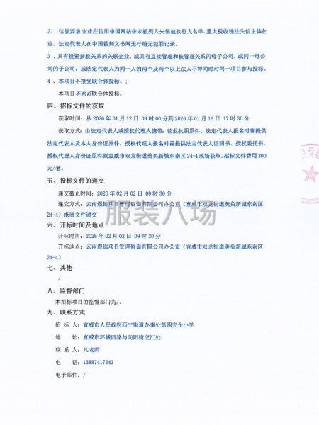
宣威市西宁街道办事处第四完全小学一年级校服采购项目
本宣威市西宁街道办事处第四完全小学一年级校服采购项目已由项目审批/核准/备案机关批准,项目资金来源为其他资金/,招标人为宣威市人民政府西宁街道办事处第四完全小学。本项目已具备招标条件,现招标方式为公开招标。 详情见附件
联系我时务必说明是在
服装八场
看到的
相关图片
信息评论
以上是宣威市西宁街道办事处第四完全小学一年级校服采购项目的内容,如果您需要了解更多曲靖市区附近与宣威市西宁街道办事处第四完全小学一年级校服采购项目类似的内容,请查看推荐信息和右边的分类信息。
推荐信息
陆良县三岔河镇第一中学2026年...
本陆良县三岔河镇第一中学2026年校服采购项目已由项目审批/核准/备案机关批准,项目资金来源为其他资金200.00元/套,招标人为陆良县三岔河镇第一中学。本项目己具备招标条件,现招标方式为其它方式。详情见附件
宣威市西宁街道办事处第四完全...
本宣威市西宁街道办事处第四完全小学一年级校服采购项目已由项目审批/核准/备案机关批准,项目资金来源为其他资金/,招标人为宣威市人民政府西宁街道办事处第四完全小学。本项目已具备招标条件,现招标方式为公开招标。详情见附件
罗平县腊山第一中学七年级校服...
本罗平县腊山第一中学七年级校服采购项目已由项目审批/核准/备案机关批准,项目资金来源为国有资金17.6128万元、招标人为罗平县腊山第一中学。本项目己具备招标条件,现招标方式为公开招标。详情见附件
武定县香水小学2025-2026年校服...
本武定县香水小学2025-2026年校服采购项目已由项目审批/核准/备案机关批准,项目资金来源为自筹资金15万元,招标人为武定县香水小学。本项目已具备招标条件,现招标方式为其它方式。详情见附件
感兴趣的信息
昆明:
陆良县三岔河镇第一中学2026年...
保定:
雄安雄东长丰小学校服采购项目
济南:
中国农业银行股份有限公司临沂...
梧州:
校服业务项目公开招标公告
成都:
四川省蚕丝学校校服采购项目公开...
三门峡:
三门峡市城市管理局执法制服采购...
武汉:
联投资本2026年度员工工装采购...
长沙:
中国电信股份有限公司湘潭分公司...
泰安:
新泰市泉沟镇初级中学学生校服...
咸宁:
咸安区永安中学校服采购项目招标...
查看更多曲靖校服的信息 >>
感兴趣的分类
曲靖周边
昆明招标
黔西南招标
六盘水招标
玉溪招标
热门城市
北京招标
上海招标
重庆招标
广州招标
深圳招标
汕头招标
佛山招标
东莞招标
中山招标
揭阳招标
杭州招标
嘉兴招标
宁波招标
湖州招标
绍兴招标
金华招标
温州招标
合肥招标
安庆招标
六安招标
宿州招标
厦门招标
泉州招标
玉林招标
石家庄招标
沧州招标
邯郸招标
廊坊招标
郑州招标
商丘招标
周口招标
武汉招标
孝感招标
株洲招标
无锡招标
南通招标
苏州招标
南昌招标
赣州招标
沈阳招标
鞍山招标
济宁招标
烟台招标
威海招标
青岛招标
临沂招标
菏泽招标
西安招标
成都招标
天门招标
信息评论
以上是宣威市西宁街道办事处第四完全小学一年级校服采购项目的内容,如果您需要了解更多曲靖市区附近与宣威市西宁街道办事处第四完全小学一年级校服采购项目类似的内容,请查看推荐信息和右边的分类信息。