全国
切换城市
发布信息
下载App
微信小程序
微信公众号
您好,请
登录
或者
注册
搜索
小单
清加工
裁片
车工
棉衣
免费发布
首页
外发加工
承接加工
招标
招聘
求职
设备
厂房住房
新闻
导航
批发采购
面辅料
临时工
广告
拼车
导航
首页
外发加工
承接加工
招标
招聘
求职
设备
厂房住房
新闻
批发采购
面辅料
临时工
广告
拼车
曲靖服装八场
曲靖招标
曲靖校服
罗平县腊山第一中学七年级校服采购项目
8小时前
展示 5次
基本信息
区域:
曲靖
大类:
招标
小类:
校服
联系人:
老板
联系电话:
153********
微信扫码,马上联系!
微信扫码,马上联系!
信息详情
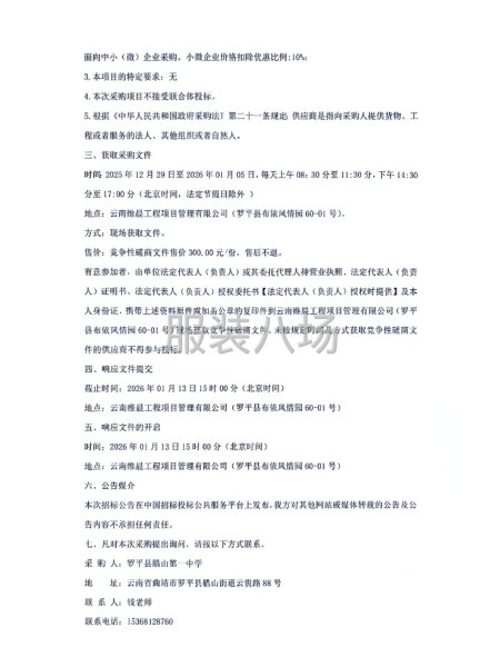
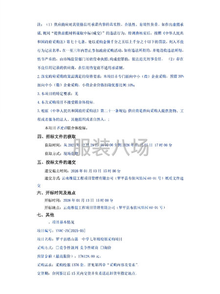
罗平县腊山第一中学七年级校服采购项目
本罗平县腊山第一中学七年级校服采购项目已由项目审批/核准/备案机关批准,项目资金来源为国有资金17.6128万元、招标人为罗平县腊山第一中学。本项目己具备招标条件,现招标方式为公开招标。 详情见附件
联系我时务必说明是在
服装八场
看到的
相关图片
信息评论
以上是罗平县腊山第一中学七年级校服采购项目的内容,如果您需要了解更多曲靖市区附近与罗平县腊山第一中学七年级校服采购项目类似的内容,请查看推荐信息和右边的分类信息。
推荐信息
罗平县腊山第一中学七年级校服...
本罗平县腊山第一中学七年级校服采购项目已由项目审批/核准/备案机关批准,项目资金来源为国有资金17.6128万元、招标人为罗平县腊山第一中学。本项目己具备招标条件,现招标方式为公开招标。详情见附件
罗平县腊山第二中学七年级校服...
本罗平县腊山第二中学七年级校服采购已由项目审批/核准/备案机关批准,项目资金来源为其他资金14.31万元,招标人为罗平县腊山第二中学。本项目已具备招标条件,现招标方式为其它方式。详情见附件
云南省通海县第一中学2025年度...
本云南省通海县第一中学2025年度校服采购已由项目审批/核准/备案机关批准,项目资金来源为其他资金约38万元,招标人为云南省通海县第一中学2028届学生校服选用采购工作小组。本项目已具备招标条件,现招标方式为公开招标。详情见附件
云南省武定第一中学校服采购项目...
本云南省武定第一中学校服采购项目(二次)已由项目审批/核准/备案机关批准,项目资金来源为其他资金春夏款225.00元/套冬款395.00元/套,招标人为云南省武定第一中学。本项目已具备招标条件,现招标方式为公开招标。详情见附件
陆良县三岔河镇第二中学新生校服...
本陆良县三岔河镇第二中学新生校服采购项目已由项目审批/核准/备案机关批准,项目资金来源为自筹资金14.4万元,招标人为陆良县三岔河镇第二中学。本项目已具备招标条件,现招标方式为公开招标。详情见附件
宣威市落水镇初级中学校服采购...
本宣威市落水镇初级中学校服采购项目已由项目审批/核准/备案机关批准,项目资金来源为其他资金10.8万元,招标人为宣威市落水镇初级中学。本项目已具备招标条件,现招标方式为其它方式。详情见附件
感兴趣的信息
昆明:
武定县香水小学2025-2026年校服...
长沙:
长沙市长郡双语雨花中学等三所...
徐州:
新沂市第八中学校服采购项目招标...
福州:
2025年长乐区漳新中学校服采购...
苏州:
关于昆山市城北中学2025级初一...
银川:
银川市西夏区第二十小学2026年...
苏州:
苏州市吴中区横泾中学关于横泾...
遵义:
长沙市雨花区长塘里小学等六所...
通辽:
通辽市能源投资集团有限公司2025...
昭通:
大关县第一中学校服采购
查看更多曲靖校服的信息 >>
感兴趣的分类
曲靖周边
昆明招标
黔西南招标
六盘水招标
玉溪招标
热门城市
北京招标
上海招标
重庆招标
广州招标
深圳招标
汕头招标
佛山招标
东莞招标
中山招标
揭阳招标
杭州招标
嘉兴招标
宁波招标
湖州招标
绍兴招标
金华招标
温州招标
合肥招标
安庆招标
六安招标
宿州招标
厦门招标
泉州招标
玉林招标
石家庄招标
沧州招标
邯郸招标
廊坊招标
郑州招标
商丘招标
周口招标
武汉招标
孝感招标
株洲招标
无锡招标
南通招标
苏州招标
南昌招标
赣州招标
沈阳招标
鞍山招标
济宁招标
烟台招标
威海招标
青岛招标
临沂招标
菏泽招标
西安招标
成都招标
天门招标
信息评论
以上是罗平县腊山第一中学七年级校服采购项目的内容,如果您需要了解更多曲靖市区附近与罗平县腊山第一中学七年级校服采购项目类似的内容,请查看推荐信息和右边的分类信息。