全国
切换城市
发布信息
下载App
微信小程序
微信公众号
您好,请
登录
或者
注册
搜索
小单
清加工
裁片
车工
棉衣
免费发布
首页
外发加工
承接加工
招标
招聘
求职
设备
厂房住房
新闻
导航
批发采购
面辅料
临时工
广告
拼车
导航
首页
外发加工
承接加工
招标
招聘
求职
设备
厂房住房
新闻
批发采购
面辅料
临时工
广告
拼车
菏泽服装八场
菏泽招标
菏泽工服
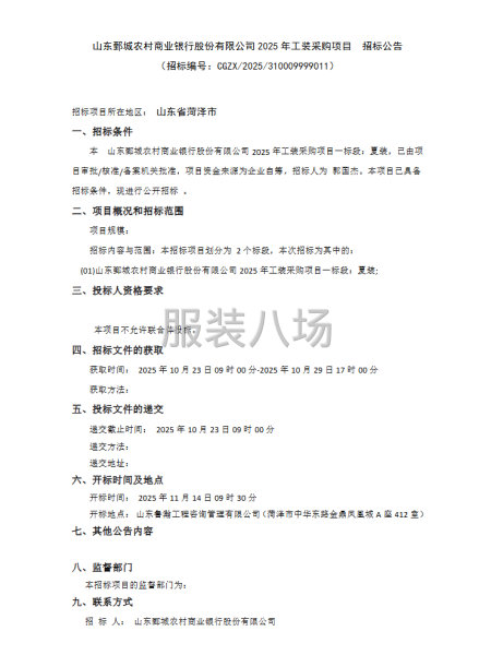
山东鄄城农村商业银行股份有限公司2025年工装采购项目
5小时前
展示 11次
基本信息
区域:
菏泽
大类:
招标
小类:
工服
联系人:
老板
联系电话:
188********
微信扫码,马上联系!
微信扫码,马上联系!
信息详情
山东鄄城农村商业银行股份有限公司2025年工装采购项目
山东鄄城农村商业银行股份有限公司2025年工装采购项目一标段:夏装,已由项目审批/核准/备案机关批准,项目资金来源为企业自筹,招标人为郭国杰。本项目己具备招标条件,现进行公开招标。 详情见附件
联系我时务必说明是在
服装八场
看到的
相关图片
信息评论
以上是山东鄄城农村商业银行股份有限公司2025年工装采购项目的内容,如果您需要了解更多菏泽市区附近与山东鄄城农村商业银行股份有限公司2025年工装采购项目类似的内容,请查看推荐信息和右边的分类信息。
推荐信息
山东鄄城农村商业银行股份有限...
山东鄄城农村商业银行股份有限公司2025年工装采购项目一标段:夏装,已由项目审批/核准/备案机关批准,项目资金来源为企业自筹,招标人为郭国杰。本项目己具备招标条件,现进行公开招标。详情见附件
开封市五一路第二小学集团校学生...
本开封市五一路第二小学集团校学生校服采购项目己由项目审批/核准/备案机关批准,项目资金来源为其他资金/,招标人为开封市五一路第二小学。本项目己具备招标条件,现招标方式为其它方式。详情见附件
杞县高中附属中学2025年度校服...
杞县高中附属中学2025年度校服采购项目 详情见附件
山东省郓城第一中学和郓城县英华...
山东省郓城第一中学和郓城县英华中学2025年新生校服采购项目,项目规模:采购山东省郓城第一中学高中校服约2000套,郓城县英华中学高中校服约800套,包括春秋装、夏装等,具体内容详见招标文件 详情见附件
商丘市第一人民医院职工工装采购...
商丘市第一人民医院职工工装采购项目招标项目的潜在投标人应在全国公共资源交易平台(河南省.商丘市)(https://ggzy jy.shangqiu.gov.cn)获取招标文件,并于2025年09月09日09时00分(北京时间)前递交投标文件。详情见附件
山东省菏泽市巨野县高级技工学校...
山东省菏泽市巨野县高级技工学校校服采购招标项目的潜在投标人应在菏泽市公共资源交易网—政府采购平台(http://hzsjyzx.cn:10000/PortalQDManage/)本项目采购公告页面免费获取招标文件,并于2025-08-18 09:00(北京时间)前递交投标文件。详情见附件
感兴趣的信息
开封:
2025年开封市实验小学学生校服...
开封:
尉氏县第三高级中学2025年秋季...
西安:
西安市不动产登记服务中心2025...
榆林:
神木市教育和体育局2025年一四七...
巴中:
巴中市恩阳区恩阳中学2024级、...
长春:
公主岭市范家屯经济开发区铁北...
丹东:
公安局警务辅助人员服装及标识...
莱芜:
2025年义务教育段学生校服招标...
沈阳:
烹饪学院2025级新生实训工装制作...
西安:
西安市浐灞御锦城小学2025年学生...
查看更多菏泽工服的信息 >>
感兴趣的分类
菏泽周边
濮阳招标
商丘招标
济宁招标
开封招标
热门城市
北京招标
上海招标
重庆招标
广州招标
深圳招标
汕头招标
佛山招标
东莞招标
中山招标
揭阳招标
杭州招标
嘉兴招标
宁波招标
湖州招标
绍兴招标
金华招标
温州招标
合肥招标
安庆招标
六安招标
宿州招标
厦门招标
泉州招标
玉林招标
石家庄招标
沧州招标
邯郸招标
廊坊招标
郑州招标
商丘招标
周口招标
武汉招标
孝感招标
株洲招标
无锡招标
南通招标
苏州招标
南昌招标
赣州招标
沈阳招标
鞍山招标
济宁招标
烟台招标
威海招标
青岛招标
临沂招标
菏泽招标
西安招标
成都招标
天门招标
信息评论
以上是山东鄄城农村商业银行股份有限公司2025年工装采购项目的内容,如果您需要了解更多菏泽市区附近与山东鄄城农村商业银行股份有限公司2025年工装采购项目类似的内容,请查看推荐信息和右边的分类信息。