全国
切换城市
发布信息
下载App
微信小程序
微信公众号
您好,请
登录
或者
注册
搜索
小单
清加工
裁片
车工
棉衣
免费发布
首页
外发加工
承接加工
招标
招聘
求职
设备
厂房住房
新闻
导航
批发采购
面辅料
临时工
广告
拼车
导航
首页
外发加工
承接加工
招标
招聘
求职
设备
厂房住房
新闻
批发采购
面辅料
临时工
广告
拼车
锡林郭勒服装八场
锡林郭勒招标
锡林郭勒校服
西乌珠穆沁旗第一小学学生校服采购项目招标公告
4小时前
展示 11次
浏览 1次
基本信息
区域:
锡林郭勒
大类:
招标
小类:
校服
联系人:
老板
联系电话:
047********
微信扫码,马上联系!
微信扫码,马上联系!
信息详情
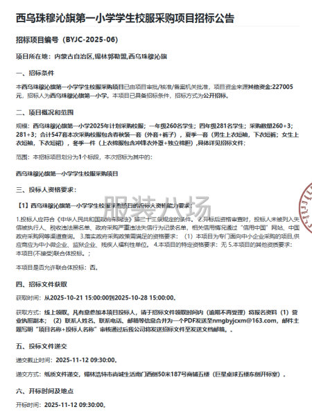
西乌珠穆沁旗第一小学学生校服采购项目招标公告
本西乌珠穆沁旗第一小学学生校服采购项目已由项目审批/核准/备案机关批准,项目资金来源其他资金:227005元,招标人为西乌珠穆沁旗第一小学。本项目已具备招标条件,招标方式为公开招标。 详情见附件
联系我时务必说明是在
服装八场
看到的
相关图片
信息评论
以上是西乌珠穆沁旗第一小学学生校服采购项目招标公告的内容,如果您需要了解更多锡林郭勒市区附近与西乌珠穆沁旗第一小学学生校服采购项目招标公告类似的内容,请查看推荐信息和右边的分类信息。
推荐信息
锡林浩特市第十二小学校服采购...
本锡林浩特市第十二小学校服采购项目已由项目审批/核准/备案机关批准,项目资金来源自筹资金:7.055万元,招标人为锡林浩特市第十二小学。本项目已具备招标条件,招标方式为公开招标。详情见附件
太仆寺旗宝昌第一中学校服采购...
本太仆寺旗宝昌第一中学校服采购项目已由项目审批/核准/备案机关批准,项目资金来源其他资金:春秋季:155/套,夏季:110元/套。招标人为太仆寺旗宝昌第一中学。本项目已具备招标条件,招标方式为公开招标。详情见附件
锡林浩特市第四中学校服采购项目...
本锡林浩特市第四中学校服采购项目已由项目审批/核准/备案机关批准,项目资金来源其他资金:代收费资金,招标人为锡林浩特市第四中学。本项目已具备招标条件,招标方式为公开招标。详情见附件
感兴趣的信息
赤峰:
校服采购竞争性磋商公告
三门峡:
2025年灵宝市大王镇第一初级中学...
莱芜:
2025年义务教育段学生校服招标...
西安:
周至县新区小学一年级新生校服...
台州:
临海师范附属小学新生校服采购...
赤峰:
校服采购项目竞争性磋商公告
巴中:
巴中市恩阳区恩阳中学2024级、...
乌鲁木齐:
乌鲁木齐市第五十四小学学生校服...
南宁:
中国人寿财产保险股份有限公司...
沈阳:
烹饪学院2025级新生实训工装制作...
查看更多锡林郭勒校服的信息 >>
感兴趣的分类
锡林郭勒周边
热门城市
北京招标
上海招标
重庆招标
广州招标
深圳招标
汕头招标
佛山招标
东莞招标
中山招标
揭阳招标
杭州招标
嘉兴招标
宁波招标
湖州招标
绍兴招标
金华招标
温州招标
合肥招标
安庆招标
六安招标
宿州招标
厦门招标
泉州招标
玉林招标
石家庄招标
沧州招标
邯郸招标
廊坊招标
郑州招标
商丘招标
周口招标
武汉招标
孝感招标
株洲招标
无锡招标
南通招标
苏州招标
南昌招标
赣州招标
沈阳招标
鞍山招标
济宁招标
烟台招标
威海招标
青岛招标
临沂招标
菏泽招标
西安招标
成都招标
天门招标
信息评论
以上是西乌珠穆沁旗第一小学学生校服采购项目招标公告的内容,如果您需要了解更多锡林郭勒市区附近与西乌珠穆沁旗第一小学学生校服采购项目招标公告类似的内容,请查看推荐信息和右边的分类信息。