全国
切换城市
发布信息
下载App
微信小程序
微信公众号
您好,请
登录
或者
注册
搜索
小单
清加工
裁片
车工
棉衣
免费发布
首页
外发加工
承接加工
招标
招聘
求职
设备
厂房住房
新闻
导航
批发采购
面辅料
临时工
广告
拼车
导航
首页
外发加工
承接加工
招标
招聘
求职
设备
厂房住房
新闻
批发采购
面辅料
临时工
广告
拼车
三门峡服装八场
三门峡招标
三门峡校服
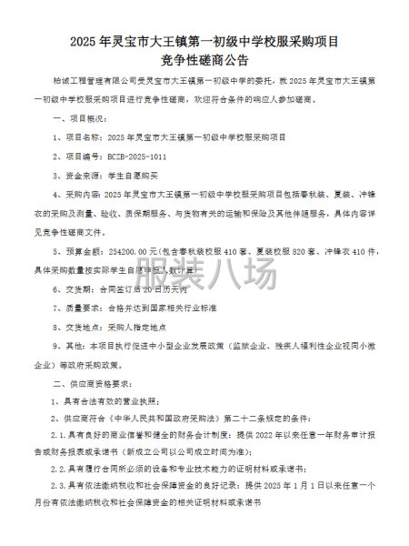
2025年灵宝市大王镇第一初级中学校服采购项目-竞争性磋商
10月20日
展示 291次
浏览 1次
基本信息
区域:
三门峡
大类:
招标
小类:
校服
联系人:
老板
联系电话:
182********
微信扫码,马上联系!
微信扫码,马上联系!
信息详情
2025年灵宝市大王镇第一初级中学校服采购项目-竞争性磋商
柏诚工程管理有限公司受灵宝市大王镇第一初级中学的委托,就2025年灵宝市大王镇第一初级中学校服采购项目进行竞争性磋商,欢迎符合条件的响应人参加磋商。 详情见附件
联系我时务必说明是在
服装八场
看到的
相关图片
信息评论
以上是2025年灵宝市大王镇第一初级中学校服采购项目-竞争性磋商的内容,如果您需要了解更多三门峡市区附近与2025年灵宝市大王镇第一初级中学校服采购项目-竞争性磋商类似的内容,请查看推荐信息和右边的分类信息。
推荐信息
洛阳市陇海初级中学学生校服采购...
本洛阳市陇海初级中学学生校服采购项目(二次)(招标项目编号:LHLYHW2025-117),已由项目审批/核准/备案机关批准,项目资金来源为自筹资金,招标人为洛阳市陇海初级中学。本项目已具备招标条件,现进行竞争性磋商。详情见附件
河南省三门峡市人民检察院检察...
河南省三门峡市人民检察院检察制服采购项目招标项目的潜在投标人应在河南省公共资源交易中心(http://www.hnggzy.net/)获取招标文件,并于2025年11月21日09时00分(北京时间)前递交投标文件。详情见附件
2025年灵宝市大王镇第一初级中学...
柏诚工程管理有限公司受灵宝市大王镇第一初级中学的委托,就2025年灵宝市大王镇第一初级中学校服采购项目进行竞争性磋商,欢迎符合条件的响应人参加磋商。详情见附件
洛阳市濂滨初级中学校服采购项目
本洛阳市瘟滨初级中学校服采购项目已由项目审批/核准/备案机关批准,项目资金来源为自筹资金10.96万元,招标人为洛阳市渡滨初级中学。本项目已具备招标条件,现招标方式为公开招标。详情见附件
栾川县实验中学城东校区校服采购...
本栾川县实验中学城东校区校服采购项目已由项目审批/核准/备案机关批准,项目资金来源为国有资金18.25万元,招标人为栾川县实验中学。本项目已具备招标条件,现招标方式为其它方式。详情见附件
栾川县第五实验小学校服采购项目...
本栾川县第五实验小学校服采购项目己由项目审批/核准/备案机关批准,项目资金来源为国有资金54万元,招标人为栾川县第五实验小学。本项目己具备招标条件,现招标方式为其它方式。详情见附件
感兴趣的信息
河南省三门峡市人民检察院检察...
洛阳:
洛阳市陇海初级中学学生校服采购...
徐州:
徐州市徐庄中学2025年校服采购...
曲靖:
2025年宣威市格宜镇第一中学七...
哈尔滨:
黑龙江省东风监狱2025工作人员...
株洲:
湖南万安达(集团)米江农工贸...
绥化:
绥棱县第二中学2025级新生校服...
孝感:
孝感市孝南区实验初级中学2025年...
宝鸡:
2025年金台高级中学校服采购项目...
咸阳:
秦都区丝路花城小学2025校服采购...
查看更多三门峡校服的信息 >>
感兴趣的分类
三门峡周边
运城招标
洛阳招标
临汾招标
商洛招标
热门城市
北京招标
上海招标
重庆招标
广州招标
深圳招标
汕头招标
佛山招标
东莞招标
中山招标
揭阳招标
杭州招标
嘉兴招标
宁波招标
湖州招标
绍兴招标
金华招标
温州招标
合肥招标
安庆招标
六安招标
宿州招标
厦门招标
泉州招标
玉林招标
石家庄招标
沧州招标
邯郸招标
廊坊招标
郑州招标
商丘招标
周口招标
武汉招标
孝感招标
株洲招标
无锡招标
南通招标
苏州招标
南昌招标
赣州招标
沈阳招标
鞍山招标
济宁招标
烟台招标
威海招标
青岛招标
临沂招标
菏泽招标
西安招标
成都招标
天门招标
信息评论
以上是2025年灵宝市大王镇第一初级中学校服采购项目-竞争性磋商的内容,如果您需要了解更多三门峡市区附近与2025年灵宝市大王镇第一初级中学校服采购项目-竞争性磋商类似的内容,请查看推荐信息和右边的分类信息。