全国
切换城市
发布信息
下载App
微信小程序
微信公众号
您好,请
登录
或者
注册
搜索
小单
清加工
裁片
车工
棉衣
免费发布
首页
外发加工
承接加工
招标
招聘
求职
设备
厂房住房
新闻
导航
批发采购
面辅料
临时工
广告
拼车
导航
首页
外发加工
承接加工
招标
招聘
求职
设备
厂房住房
新闻
批发采购
面辅料
临时工
广告
拼车
乌兰察布服装八场
乌兰察布招标
乌兰察布校服
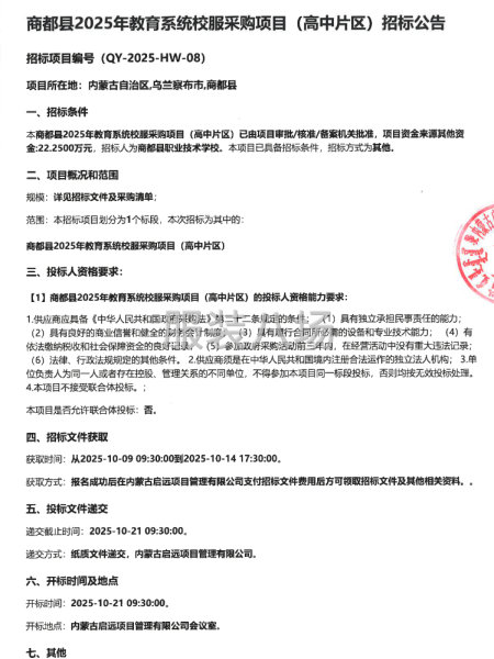
商都县2025年教育系统校服采购项目
5小时前
展示 9次
基本信息
区域:
乌兰察布
大类:
招标
小类:
校服
联系人:
老板
联系电话:
136********
微信扫码,马上联系!
微信扫码,马上联系!
信息详情
商都县2025年教育系统校服采购项目
本商都县2025年教育系统校服采购项目(高中片区)已由项目审批/核准/备案机关批准,项目资金来源其他资金:22.2500万元,招标人为商都县职业技术学校。本项目已具备招标条件,招标方式为其他。 详情见附件
联系我时务必说明是在
服装八场
看到的
相关图片
信息评论
以上是商都县2025年教育系统校服采购项目的内容,如果您需要了解更多乌兰察布市区附近与商都县2025年教育系统校服采购项目类似的内容,请查看推荐信息和右边的分类信息。
推荐信息
商都县2025年教育系统校服采购...
本商都县2025年教育系统校服采购项目(高中片区)已由项目审批/核准/备案机关批准,项目资金来源其他资金:22.2500万元,招标人为商都县职业技术学校。本项目已具备招标条件,招标方式为其他。详情见附件
丰镇市丰华高级中学校服采购项目
内蒙古安昕立然项目管理有限公司受丰镇市丰华高级中学的委托,现将丰镇市丰华高级中学校服采购项目采用公开招标的方式进行采购,欢迎符合资格条件的投标人前来报名参加。详情见附件
丰镇市第六中学校服采购项目招标...
内蒙古安昕立然项目管理有限公司受丰镇市第六中学的委托,现将丰镇市第六中学校服采购项目采用公开招标的方式进行采购,欢迎符合资格条件的投标人前来报名参加。详情见附件
丰镇市第一中学校服采购项目招标...
内蒙古安昕立然项目管理有限公司受丰镇市第一中学的委托,现将丰镇市第一中学校服采购项目采用公开招标的方式进行采购,欢迎符合资格条件的投标人前来报名参加。详情见附件
兴和县福瑞学校校服采购项目招标...
内蒙古安昕立然项目管理有限公司受兴和县福瑞学校的委托,现将兴和县福瑞学校校服采购项目采用公开招标的方式进行采购,欢迎符合资格条件的投标人前来报名参加。详情见附件
乌兰察布市艺术学校校服、床单...
内蒙古安昕立然项目管理有限公司受乌兰察布市艺术学校的委托,现将乌兰察布市艺术学校校服、床单被罩采购项目采用公开招标的方式进行采购,欢迎符合资格条件的投标人前来报名参加。详情见附件
感兴趣的信息
兴安盟实验中学2025年校服采购...
商都县2025年教育系统校服采购...
四子王旗第三中学学生校服及床上...
大同:
云冈研究院2025年度工装采购项目...
北京:
北京清华长庚医院员工制服定做委...
拉萨:
中国人寿保险股份有限公司西藏...
廊坊:
河北省烟草公司廊坊市公司2025年...
西安:
关于西安高新区第二十九小学:...
洛阳:
洛阳市濂滨初级中学校服采购项目
南昌:
江西骏马招标咨询有限公司关于...
查看更多乌兰察布校服的信息 >>
感兴趣的分类
乌兰察布周边
大同招标
热门城市
北京招标
上海招标
重庆招标
广州招标
深圳招标
汕头招标
佛山招标
东莞招标
中山招标
揭阳招标
杭州招标
嘉兴招标
宁波招标
湖州招标
绍兴招标
金华招标
温州招标
合肥招标
安庆招标
六安招标
宿州招标
厦门招标
泉州招标
玉林招标
石家庄招标
沧州招标
邯郸招标
廊坊招标
郑州招标
商丘招标
周口招标
武汉招标
孝感招标
株洲招标
无锡招标
南通招标
苏州招标
南昌招标
赣州招标
沈阳招标
鞍山招标
济宁招标
烟台招标
威海招标
青岛招标
临沂招标
菏泽招标
西安招标
成都招标
天门招标
信息评论
以上是商都县2025年教育系统校服采购项目的内容,如果您需要了解更多乌兰察布市区附近与商都县2025年教育系统校服采购项目类似的内容,请查看推荐信息和右边的分类信息。