全国
切换城市
发布信息
下载App
微信小程序
微信公众号
您好,请
登录
或者
注册
搜索
小单
清加工
裁片
车工
棉衣
免费发布
首页
外发加工
承接加工
招标
招聘
求职
设备
厂房住房
新闻
导航
批发采购
面辅料
临时工
广告
拼车
导航
首页
外发加工
承接加工
招标
招聘
求职
设备
厂房住房
新闻
批发采购
面辅料
临时工
广告
拼车
天水服装八场
天水招标
天水校服
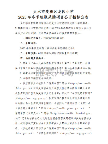
2025年冬季校服采购项目公开招标公告
10小时前
展示 34次
基本信息
区域:
天水
大类:
招标
小类:
校服
联系人:
老板
联系电话:
093********
微信扫码,马上联系!
微信扫码,马上联系!
信息详情
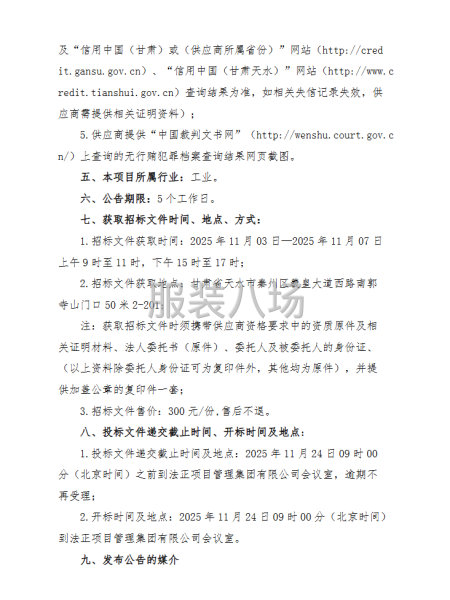
2025年冬季校服采购项目公开招标公告
法正项目管理集团有限公司受天水市麦积区龙园小学的委托,对其委托的天水市麦积区龙园小学2025年冬季校服采购项目以公开招标方式进行采购,欢迎符合资格条件的供应商前来参加。 详情见附件
联系我时务必说明是在
服装八场
看到的
相关图片
信息评论
以上是2025年冬季校服采购项目公开招标公告的内容,如果您需要了解更多天水市区附近与2025年冬季校服采购项目公开招标公告类似的内容,请查看推荐信息和右边的分类信息。
推荐信息
2025年冬季校服采购项目公开招标...
法正项目管理集团有限公司受天水市麦积区龙园小学的委托,对其委托的天水市麦积区龙园小学2025年冬季校服采购项目以公开招标方式进行采购,欢迎符合资格条件的供应商前来参加。详情见附件
感兴趣的信息
宁德:
福建省屏南职业中专学校学生校服...
唐山:
唐山市友谊中学校服采购招标公告
漯河:
漯河市召陵镇第二中心小学一年级...
乌鲁木齐:
乌鲁木齐市第六十中学2025年校服...
呼和浩特:
自治区高级人民法院2025年全区...
张掖:
张掖市第四中学2025年冬季校服...
宁德:
福建省福安市第二中学2025-2027...
青岛:
青岛国际投资有限公司员工工装...
阿克苏:
阿克苏市天杭实验学校校服采购...
十堰:
厦门路小学2025年校服征订采购...
查看更多天水校服的信息 >>
感兴趣的分类
天水周边
平凉招标
定西招标
陇南招标
热门城市
北京招标
上海招标
重庆招标
广州招标
深圳招标
汕头招标
佛山招标
东莞招标
中山招标
揭阳招标
杭州招标
嘉兴招标
宁波招标
湖州招标
绍兴招标
金华招标
温州招标
合肥招标
安庆招标
六安招标
宿州招标
厦门招标
泉州招标
玉林招标
石家庄招标
沧州招标
邯郸招标
廊坊招标
郑州招标
商丘招标
周口招标
武汉招标
孝感招标
株洲招标
无锡招标
南通招标
苏州招标
南昌招标
赣州招标
沈阳招标
鞍山招标
济宁招标
烟台招标
威海招标
青岛招标
临沂招标
菏泽招标
西安招标
成都招标
天门招标
信息评论
以上是2025年冬季校服采购项目公开招标公告的内容,如果您需要了解更多天水市区附近与2025年冬季校服采购项目公开招标公告类似的内容,请查看推荐信息和右边的分类信息。