全国
切换城市
发布信息
下载App
微信小程序
微信公众号
您好,请
登录
或者
注册
搜索
小单
清加工
裁片
车工
棉衣
免费发布
首页
外发加工
承接加工
招标
招聘
求职
设备
厂房住房
新闻
导航
批发采购
面辅料
临时工
广告
拼车
导航
首页
外发加工
承接加工
招标
招聘
求职
设备
厂房住房
新闻
批发采购
面辅料
临时工
广告
拼车
苏州服装八场
苏州招标
苏州校服
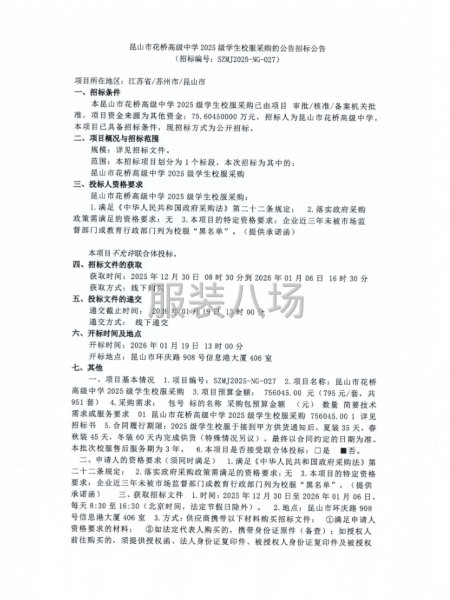
昆山市花桥高级中学2025级学生校服采购的公告招标公告
2小时前
展示 144次
浏览 2次
基本信息
区域:
苏州
大类:
招标
小类:
校服
联系人:
老板
联系电话:
0512****4101
微信扫码,马上联系!
微信扫码,马上联系!
信息详情
昆山市花桥高级中学2025级学生校服采购的公告招标公告
本昆山市花桥高级中学2025级学生校服采购已由项目审批/核准/备案机关批准,项目资金来源为其他资金:75.万元,招标人为昆山市花桥高级中学。本项目已具备招标条件,现招标方式为公开招标。 详情见附件
联系我时务必说明是在
服装八场
看到的
相关图片
信息评论
以上是昆山市花桥高级中学2025级学生校服采购的公告招标公告的内容,如果您需要了解更多苏州市区附近与昆山市花桥高级中学2025级学生校服采购的公告招标公告类似的内容,请查看推荐信息和右边的分类信息。
推荐信息
昆山市花桥高级中学2025级学生...
本昆山市花桥高级中学2025级学生校服采购已由项目审批/核准/备案机关批准,项目资金来源为其他资金:75.万元,招标人为昆山市花桥高级中学。本项目已具备招标条件,现招标方式为公开招标。详情见附件
苏州市吴中区横泾中学关于横泾...
本横泾中学学生校服已由项目审批/核准/备案机关批准,项目资金来源为其他资金:12.万元,招标人为苏州市吴中区横泾中学。本项目已具备招标条件,现招标方式为公开招标。详情见附件
苏州叶圣陶实验小学关于校服采购...
本校服采购(叶圣陶小学)已由项目审批/核准/备案机关批准,项目资金来源为其他资金:14.万元,招标人为苏州叶圣陶实验小学。本项目已具备招标条件,现招标方式为公开招标。详情见附件
关于2025年苏州市吴中区胥口实验...
本2025年苏州市吴中区胥口实验小学学生校服采购已由项目审批/核准/备案机关批准,项目资金来源为其他资金:17.万元,招标人为苏州市吴中区胥口实验小学。本项目已具备招标条件,现招标方式为公开招标。详情见附件
太仓市弇山小学关于2025~2026学...
本2025~2026学年度校服采购己由项目审批/核准/备案机关批准,项目资金来源为其他资金385570.00,招标人为太仓市弃山小学。本项目已具备招标条件,现招标方式为公开招标。详情见附件
苏州市相城区黄埭实验小学关于...
本黄埭实验小学2025年度校服采购已由项目审批/核准/备案机关批准,项目资金来源为其他资金:20.万元,招标人为苏州市相城区黄埭实验小学。本项目已具备招标条件,现招标方式为公开招标。详情见附件
感兴趣的信息
关于昆山市城北中学2025级初一...
苏州高新区白马涧小学关于校服...
苏州市相城区东桥中学关于东桥...
苏州市相城区太平实验小学关于...
昆山通海实验中学2025级学生校服...
苏州大学附属尹山湖中学2025级...
关于2025年苏州市吴中区胥口实验...
太仓市陆渡中学校服采购招标公告
苏州市吴中区莫厘实验小学关于...
苏州市吴中区胥江实验小学关于...
查看更多苏州校服的信息 >>
感兴趣的分类
苏州周边
无锡招标
嘉兴招标
湖州招标
常州招标
热门城市
北京招标
上海招标
重庆招标
广州招标
深圳招标
汕头招标
佛山招标
东莞招标
中山招标
揭阳招标
杭州招标
嘉兴招标
宁波招标
湖州招标
绍兴招标
金华招标
温州招标
合肥招标
安庆招标
六安招标
宿州招标
厦门招标
泉州招标
玉林招标
石家庄招标
沧州招标
邯郸招标
廊坊招标
郑州招标
商丘招标
周口招标
武汉招标
孝感招标
株洲招标
无锡招标
南通招标
苏州招标
南昌招标
赣州招标
沈阳招标
鞍山招标
济宁招标
烟台招标
威海招标
青岛招标
临沂招标
菏泽招标
西安招标
成都招标
天门招标
信息评论
以上是昆山市花桥高级中学2025级学生校服采购的公告招标公告的内容,如果您需要了解更多苏州市区附近与昆山市花桥高级中学2025级学生校服采购的公告招标公告类似的内容,请查看推荐信息和右边的分类信息。