全国
切换城市
发布信息
下载App
微信小程序
微信公众号
您好,请
登录
或者
注册
搜索
小单
清加工
裁片
车工
棉衣
免费发布
首页
外发加工
承接加工
招标
招聘
求职
设备
厂房住房
新闻
导航
批发采购
面辅料
临时工
广告
拼车
导航
首页
外发加工
承接加工
招标
招聘
求职
设备
厂房住房
新闻
批发采购
面辅料
临时工
广告
拼车
南平服装八场
南平招标
南平工服
福建省闽铝轻量化汽车制造有限公司564项目工装采购项目
01月28日
展示 110次
浏览 2次
基本信息
区域:
南平
大类:
招标
小类:
工服
联系人:
老板
联系电话:
185********
微信扫码,马上联系!
微信扫码,马上联系!
信息详情
福建省闽铝轻量化汽车制造有限公司564项目工装采购项目
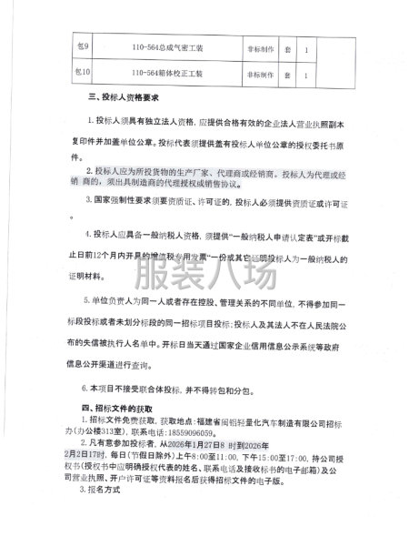
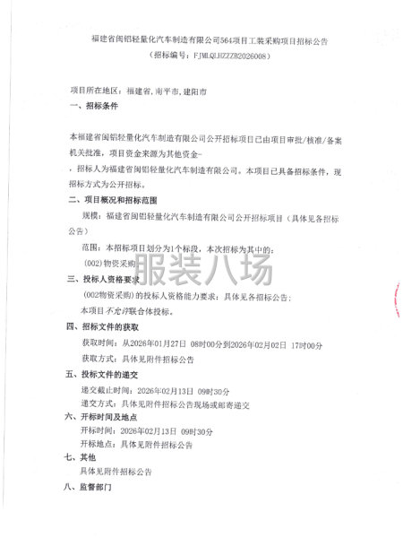
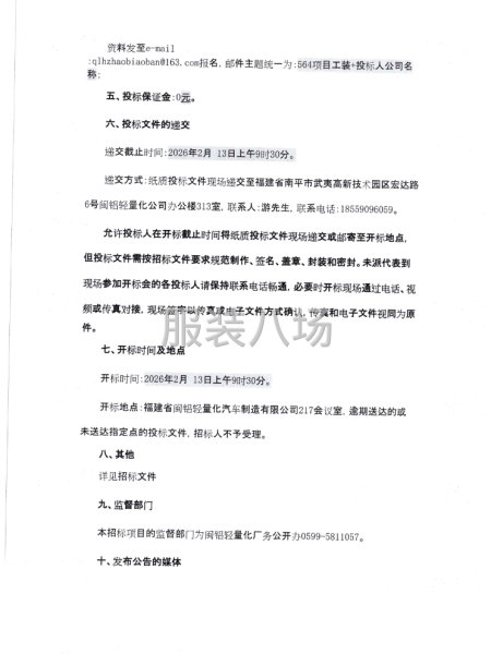
本福建省闽铝轻量化汽车制造有限公司公开招标项目已由项目审批/核准/备案机关批准,项目资金来源为其他资金,招标人为福建省闽铝轻量化汽车制造有限公司。本项目已具备招标条件,现招标方式为公开招标。 详情见附件
联系我时务必说明是在
服装八场
看到的
相关图片
信息评论
以上是福建省闽铝轻量化汽车制造有限公司564项目工装采购项目的内容,如果您需要了解更多南平市区附近与福建省闽铝轻量化汽车制造有限公司564项目工装采购项目类似的内容,请查看推荐信息和右边的分类信息。
推荐信息
福建省闽铝轻量化汽车制造有限...
本福建省闽铝轻量化汽车制造有限公司公开招标项目已由项目审批/核准/备案机关批准,项目资金来源为其他资金,招标人为福建省闽铝轻量化汽车制造有限公司。本项目已具备招标条件,现招标方式为公开招标。详情见附件
福清市上经中心小学校服采购项目
福清市上经中心小学校服采购项目 详情见附件
福州市仓山区第四中心小学冬季...
福州市仓山区第四中心小学冬季校服采购项目公开招标公告 详情见附件
2025年长乐区漳新中学校服采购...
福建省智盛招标有限公司︰采用公开招标方式组织﹑2025年长乐区漳新中学校服采购项目―(以下简称:“本项目”)的采购活动,现邀请供应商参加投标。详情见附件
光泽县鸾凤中心小学学生校服采购...
本光泽县鸾凤中心小学学生校服采购项目己由项目审批/核准/备案机关批准,项目资金来源为其他资金99651元,招标人为光泽县鸾凤中心小学。本项目己具备招标条件,现招标方式为公开招标。详情见附件
光泽县杭西小学学生校服采购项目...
本光泽县杭西小学学生校服采购项目已由项目审批/核准/备案机关批准,项目资金来源为其他资金194340元,招标人为光泽县杭西小学。本项目已具备招标条件,现招标方式为公开招标。详情见附件
感兴趣的信息
保定:
雄安雄东长丰小学校服采购项目
韶关:
韶关市演江区演江小学2026-—...
长沙:
中国电信股份有限公司湘潭分公司...
梧州:
校服业务项目公开招标公告
汉中:
勉县武侯中学校服采购项目竞争性...
保定:
2026年政务服务中心工装采购项目...
长沙:
长沙县水业控股集团有限公司及子...
无锡:
无锡市太湖实验小学2025-2026...
成都:
四川省蚕丝学校校服采购项目公开...
信阳:
潢川县市场监督管理局2026年制服...
查看更多南平工服的信息 >>
感兴趣的分类
南平周边
上饶招标
三明招标
鹰潭招标
福州招标
热门城市
北京招标
上海招标
重庆招标
广州招标
深圳招标
汕头招标
佛山招标
东莞招标
中山招标
揭阳招标
杭州招标
嘉兴招标
宁波招标
湖州招标
绍兴招标
金华招标
温州招标
合肥招标
安庆招标
六安招标
宿州招标
厦门招标
泉州招标
玉林招标
石家庄招标
沧州招标
邯郸招标
廊坊招标
郑州招标
商丘招标
周口招标
武汉招标
孝感招标
株洲招标
无锡招标
南通招标
苏州招标
南昌招标
赣州招标
沈阳招标
鞍山招标
济宁招标
烟台招标
威海招标
青岛招标
临沂招标
菏泽招标
西安招标
成都招标
天门招标
信息评论
以上是福建省闽铝轻量化汽车制造有限公司564项目工装采购项目的内容,如果您需要了解更多南平市区附近与福建省闽铝轻量化汽车制造有限公司564项目工装采购项目类似的内容,请查看推荐信息和右边的分类信息。