全国
切换城市
发布信息
下载App
微信小程序
微信公众号
您好,请
登录
或者
注册
搜索
小单
清加工
裁片
车工
棉衣
免费发布
首页
外发加工
承接加工
招标
招聘
求职
设备
厂房住房
新闻
导航
批发采购
面辅料
临时工
广告
拼车
导航
首页
外发加工
承接加工
招标
招聘
求职
设备
厂房住房
新闻
批发采购
面辅料
临时工
广告
拼车
龙岩服装八场
龙岩招标
龙岩工服
酒店制服采购-鑫利来项目询价公告
10月23日
展示 425次
浏览 10次
基本信息
区域:
龙岩
大类:
招标
小类:
工服
联系人:
老板
联系电话:
059********
微信扫码,马上联系!
微信扫码,马上联系!
信息详情
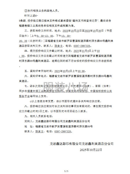
酒店制服采购-鑫利来项目询价公告
鑫利来已由项目审批/核准/备案机关批准,项目资金来源为国有资金0万元,招标人为龙岩鑫达彩印有限公司龙岩鑫利来酒店分公司。本项目已具备招标条件 详情见附件
联系我时务必说明是在
服装八场
看到的
相关图片
信息评论
以上是酒店制服采购-鑫利来项目询价公告的内容,如果您需要了解更多龙岩市区附近与酒店制服采购-鑫利来项目询价公告类似的内容,请查看推荐信息和右边的分类信息。
推荐信息
诏安县公安局辅警制服采购项目...
受诏安县公安局委托,漳州毅达招标代理有限公司对[350624]EYD[TP]、诏安县公安局辅警制服采购项目组织竞争性谈判,现欢迎国内合格的供应商前来参加。诏安县公安局辅警制服采购项目的潜在供应商应在福建省政府采购网(zfcg.czt.fujian.gov.cn)免费申请账号在福建省...10时00分00秒(北京时间)前递交响应文件。详情见附件
酒店制服采购-鑫利来项目询价...
鑫利来已由项目审批/核准/备案机关批准,项目资金来源为国有资金0万元,招标人为龙岩鑫达彩印有限公司龙岩鑫利来酒店分公司。本项目已具备招标条件 详情见附件
厦门税务2025年-2027年全系统...
厦门税务2025年-2027年全系统税务制服采购 招标项目的潜在投标人应在公e采电子招标采购服务平台(网址www.xmzfcg.com)获取招标文件,并于2025年11月11日 09点00分(北京时间)前递交投标文件。详情见附件
感兴趣的信息
漳州:
诏安县公安局辅警制服采购项目...
呼和浩特:
呼和浩特市粮油集团有限公司员工...
楚雄:
姚安县前场中学2025、2026年校服...
乌鲁木齐:
新疆生产建设兵团民族师范学校...
荆州:
2025年公安县第二中学校服采购...
长沙:
再生水公司冬季工装采购项目
西安:
浐灞国际港第二学校2025年学生...
沈阳:
沈阳桃仙国际机场2025年员工工装...
渭南:
韩城市新城区第六小学校服采购...
北海:
银海区福成中学2025年秋季学期...
查看更多龙岩工服的信息 >>
感兴趣的分类
龙岩周边
漳州招标
梅州招标
厦门招标
三明招标
热门城市
北京招标
上海招标
重庆招标
广州招标
深圳招标
汕头招标
佛山招标
东莞招标
中山招标
揭阳招标
杭州招标
嘉兴招标
宁波招标
湖州招标
绍兴招标
金华招标
温州招标
合肥招标
安庆招标
六安招标
宿州招标
厦门招标
泉州招标
玉林招标
石家庄招标
沧州招标
邯郸招标
廊坊招标
郑州招标
商丘招标
周口招标
武汉招标
孝感招标
株洲招标
无锡招标
南通招标
苏州招标
南昌招标
赣州招标
沈阳招标
鞍山招标
济宁招标
烟台招标
威海招标
青岛招标
临沂招标
菏泽招标
西安招标
成都招标
天门招标
信息评论
以上是酒店制服采购-鑫利来项目询价公告的内容,如果您需要了解更多龙岩市区附近与酒店制服采购-鑫利来项目询价公告类似的内容,请查看推荐信息和右边的分类信息。