全国
切换城市
发布信息
下载App
微信小程序
微信公众号
您好,请
登录
或者
注册
搜索
小单
清加工
裁片
车工
棉衣
免费发布
首页
外发加工
承接加工
招标
招聘
求职
设备
厂房住房
新闻
导航
批发采购
面辅料
临时工
广告
拼车
导航
首页
外发加工
承接加工
招标
招聘
求职
设备
厂房住房
新闻
批发采购
面辅料
临时工
广告
拼车
衡水服装八场
衡水招标
衡水校服
2025至.2026学年衡水市利民路小学校服采购项目
9小时前
展示 57次
浏览 1次
基本信息
区域:
衡水
大类:
招标
小类:
校服
联系人:
老板
联系电话:
031********
微信扫码,马上联系!
微信扫码,马上联系!
信息详情
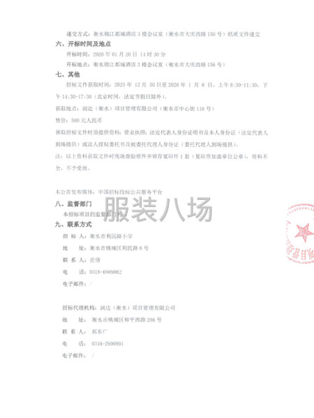
2025至.2026学年衡水市利民路小学校服采购项目
本2025至2026学年衡水市利民路小学校服采购项目已由项目审批/核准/备案机关批准,项目资金来源为其他资金14.28万元,招标人为衡水市利民路小学。本项目已具备招标条件,现招标方式为公开招标。 详情见附件
联系我时务必说明是在
服装八场
看到的
相关图片
信息评论
以上是2025至.2026学年衡水市利民路小学校服采购项目的内容,如果您需要了解更多衡水市区附近与2025至.2026学年衡水市利民路小学校服采购项目类似的内容,请查看推荐信息和右边的分类信息。
推荐信息
2025至.2026学年衡水市利民路...
本2025至2026学年衡水市利民路小学校服采购项目已由项目审批/核准/备案机关批准,项目资金来源为其他资金14.28万元,招标人为衡水市利民路小学。本项目已具备招标条件,现招标方式为公开招标。详情见附件
石家庄市鹿泉区大河镇曲寨中学...
本石家庄市鹿泉区大河镇曲寨中学校服采购己由项目审批/核准/备案机关批准,项目资金来源为自筹资金9.45万元,招标人为石家庄市鹿泉区大河镇曲寨中学。本项目已具备招标条件,现招标方式为公开招标。详情见附件
武城县老城镇学区2025年秋季校服...
本武城县老城镇学区2025年秋季校服及2026年夏季校服采购项目已由项目审批/核准/备案机关批准,项目资金来源为自筹资金5万元,招标人为武城县老城镇中心小学、武城县老城镇南屯小学、武城县老城镇镇北小学、老城镇十八户小学。本项目已具备招标条件,现招标方式为其它方式。详情见附件
辛集市育华中学校服采购项目竞争...
本辛集市育华中学校服采购项目已由项目审批/核准/备案机关批准,项目资金来源为其他资金184955元,招标人为辛集市育华中学(筹)。本项目己具备招标条件,现招标方式为其它方式。详情见附件
山东省德州市武城县公安局辅警...
山东省德州市武城县公安局辅警制服采购项目的潜在供应商应在德州市公共资源交易中心武城县分中心(http://ggzyjy.dezhou.gov.cn/wc/)获取采购文件,并于2025年11月24日14点00分(北京时间)前递交响应文件。详情见附件
辛集市第一中学2025级学生校服...
本辛集市第一中学2025级学生校服采购项目已由项目审批/核准/备案机关批准,项目资金来源为其他资金本次招标项目(辛集市第一中学2025级学生校服采购项目)的资金为学生家长缴纳的费用,招标人为辛集市第一中学。本项目已具备招标条件,现招标方式为公开招标。详情见附件
感兴趣的信息
衡水市部分小学校服采购项目招标...
辛集:
辛集市数据和政务服务局购置工装...
德州:
武城县第六中学冬季校服采购项目...
石家庄:
石家庄市鹿泉区获鹿镇中学2025级...
石家庄:
第二实验小学2025-2026学年学生...
苏州:
苏州市相城区阳澄湖中学关于校服...
苏州:
江苏省苏州市相城区渭塘实验小学...
徐州:
新沂市第八中学校服采购项目招标...
宜宾:
高县第二实验小学校2025级新生...
遵义:
长沙市雨花区长塘里小学等六所...
查看更多衡水校服的信息 >>
感兴趣的分类
衡水周边
辛集招标
德州招标
定州招标
石家庄招标
热门城市
北京招标
上海招标
重庆招标
广州招标
深圳招标
汕头招标
佛山招标
东莞招标
中山招标
揭阳招标
杭州招标
嘉兴招标
宁波招标
湖州招标
绍兴招标
金华招标
温州招标
合肥招标
安庆招标
六安招标
宿州招标
厦门招标
泉州招标
玉林招标
石家庄招标
沧州招标
邯郸招标
廊坊招标
郑州招标
商丘招标
周口招标
武汉招标
孝感招标
株洲招标
无锡招标
南通招标
苏州招标
南昌招标
赣州招标
沈阳招标
鞍山招标
济宁招标
烟台招标
威海招标
青岛招标
临沂招标
菏泽招标
西安招标
成都招标
天门招标
信息评论
以上是2025至.2026学年衡水市利民路小学校服采购项目的内容,如果您需要了解更多衡水市区附近与2025至.2026学年衡水市利民路小学校服采购项目类似的内容,请查看推荐信息和右边的分类信息。