全国
切换城市
发布信息
下载App
微信小程序
微信公众号
您好,请
登录
或者
注册
搜索
小单
清加工
裁片
车工
棉衣
免费发布
首页
外发加工
承接加工
招标
招聘
求职
设备
厂房住房
新闻
导航
批发采购
面辅料
临时工
广告
拼车
导航
首页
外发加工
承接加工
招标
招聘
求职
设备
厂房住房
新闻
批发采购
面辅料
临时工
广告
拼车
哈尔滨服装八场
哈尔滨招标
哈尔滨校服
中小学校校服采购竞争性磋商公告
10月10日
展示 1次
基本信息
区域:
哈尔滨
大类:
招标
小类:
校服
联系人:
老板
联系电话:
0451****7306
微信扫码,马上联系!
微信扫码,马上联系!
信息详情
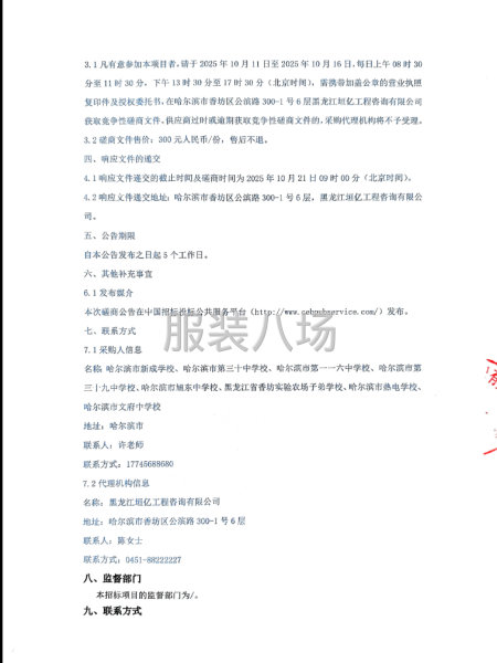
中小学校校服采购竞争性磋商公告
本中小学校校服采购已由项目审批/核准/备案机关批准,项目资金来源为其他资金629805.00元,招标人为哈尔滨市新成学校等学校。本项目己具备招标条件,现招标方式为其它方式。 详情见附件
联系我时务必说明是在
服装八场
看到的
相关图片
信息评论
以上是中小学校校服采购竞争性磋商公告的内容,如果您需要了解更多哈尔滨市区附近与中小学校校服采购竞争性磋商公告类似的内容,请查看推荐信息和右边的分类信息。
推荐信息
黑龙江省人民检察院检察制服(二...
本项目采用“不见面开标”模式进行开标,供应商无需到达开标现场。开标当日在响应截止时间前30分钟使用“谷歌浏览器”登录黑龙江省政府采购网,选择“交易执行-开标-供应商开标大厅”进行签到;并按采购文件要求在线参加远程开标,等待并完成后续的在线响应文件解密和在线签字确认环节。获取采购文件,并于 ...
明水县第一中学校服采购项目-...
本明水县第一中学校服采购项目(招标项目编号:G72507-72Hw1012-0g05),已由项目审批/核准/备案机关批准,项目资金来源为自筹资金,招标人为明水县第中学。本项目罗具备招标条他现进行公开招标。详情见附件
绥化市实验中学校校服采购项目-...
本绥化市实验中学校校服采购项目(招标项目编号:GZ250793HW1012-0007),已由项目审批/核准/备案机关批准,项目资金来源为自筹资金,招标人为绥化市实验中学校。本项目已具备招标条件,现进行公开招标。详情见附件
黑龙江粮食交易市场股份有限公司...
根据《黑龙江省国资委出资企业阳光采购操作规则指引(试行)》及附录《询比采购实施细则(试行))》的有关规定,对黑龙江粮食交易市场股份有限公司工装采购(第二次)组织询比采购。详情见附件
黑龙江粮食交易市场股份有限公司...
根据《黑龙江省国资委出资企业阳光采购操作规则指引(试行)》及附录《询比采购实施细则(试行)》的有关规定,对黑龙江粮食交易市场股份有限公司工装采购组织询比采购。详情见附件
黑龙江省人民检察院检察制服(二...
检察制服(二次)采购项目的潜在供应商应在黑龙江省政府采购管理平台(http://hljcg.hlj.gov.cn/)获取采购文件,并于 2025年08月19日 09时00分(北京时间)前提交响应文件。详情见附件
感兴趣的信息
黑龙江省人民检察院检察制服(二...
绥化:
庆安县第三中学校服采购(冬季...
绥化:
2025年绥化市英俊小学校校服采购...
绥化:
2025年绥化市第六中学校校服采购...
喀什:
巴楚县第二中学2025年度学生夏...
莱芜:
2025年义务教育段学生校服招标...
三门峡:
2025年灵宝市大王镇第一初级中学...
泰安:
泰安市工商中等专业学校2025年...
石家庄:
石家庄市第五十一中学校服采购...
德州:
武城县第四中学冬季校服采购项目...
查看更多哈尔滨校服的信息 >>
感兴趣的分类
哈尔滨周边
绥化招标
热门城市
北京招标
上海招标
重庆招标
广州招标
深圳招标
汕头招标
佛山招标
东莞招标
中山招标
揭阳招标
杭州招标
嘉兴招标
宁波招标
湖州招标
绍兴招标
金华招标
温州招标
合肥招标
安庆招标
六安招标
宿州招标
厦门招标
泉州招标
玉林招标
石家庄招标
沧州招标
邯郸招标
廊坊招标
郑州招标
商丘招标
周口招标
武汉招标
孝感招标
株洲招标
无锡招标
南通招标
苏州招标
南昌招标
赣州招标
沈阳招标
鞍山招标
济宁招标
烟台招标
威海招标
青岛招标
临沂招标
菏泽招标
西安招标
成都招标
天门招标
信息评论
以上是中小学校校服采购竞争性磋商公告的内容,如果您需要了解更多哈尔滨市区附近与中小学校校服采购竞争性磋商公告类似的内容,请查看推荐信息和右边的分类信息。