全国
切换城市
发布信息
下载App
微信小程序
微信公众号
您好,请
登录
或者
注册
搜索
小单
清加工
裁片
车工
棉衣
免费发布
首页
外发加工
承接加工
招标
招聘
求职
设备
厂房住房
新闻
导航
批发采购
面辅料
临时工
广告
拼车
导航
首页
外发加工
承接加工
招标
招聘
求职
设备
厂房住房
新闻
批发采购
面辅料
临时工
广告
拼车
北京服装八场
北京招标
北京校服
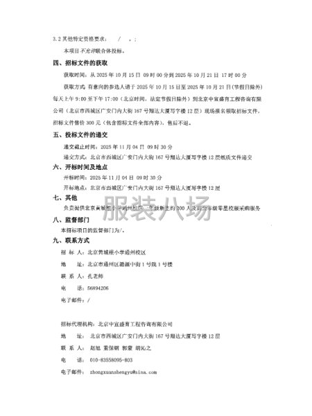
北京黄城根小学通州校区校服采购项目招标公告
10月14日
展示 9次
基本信息
区域:
北京
大类:
招标
小类:
校服
联系人:
老板
联系电话:
010********
微信扫码,马上联系!
微信扫码,马上联系!
信息详情
北京黄城根小学通州校区校服采购项目招标公告
本北京黄城根小学通州校区校服采购项目己由项目审批/核准/备案机关批准,项目资金来源为其他资金学生自费,招标人为北京黄城根小学通州校区。本项目已具备招标条件,现招标方式为公开招标。 详情见附件
联系我时务必说明是在
服装八场
看到的
相关图片
信息评论
以上是北京黄城根小学通州校区校服采购项目招标公告的内容,如果您需要了解更多北京市区附近与北京黄城根小学通州校区校服采购项目招标公告类似的内容,请查看推荐信息和右边的分类信息。
推荐信息
河北蠡州北银农村商业银行股份...
本河北蠡州北银农村商业银行股份有限公司在职员工定制工装采购项目(1、2标包>己由项目审批/核准/备案机关批准,项目资金来源为其他资金1标包:360元/件(含税);2标包:750元/套(含税),招标人为河北蠡州北银农村商业银行股份有限公司。本项目已具备招标条件,现招标方式为公开招标。详情见附件
北京黄城根小学通州校区校服采购...
本北京黄城根小学通州校区校服采购项目己由项目审批/核准/备案机关批准,项目资金来源为其他资金学生自费,招标人为北京黄城根小学通州校区。本项目已具备招标条件,现招标方式为公开招标。详情见附件
安国市育新学区等三所小学校服...
本安国市育新学区等三所小学校服生产商招选项目已由项目审批/核准/备案机关批准,项目资金来源为自筹资金0万元,招标人为安国市育新学区。本项目己具备招标条件,现招标方式为公开招标。详情见附件
天津市旅外职业高中有限公司冲锋...
本天津市旅外职业高中有限公司冲锋衣校服服装采购项目已由项目审批/核准/备案机关批准,项目资金米源为其他资金220/套,招标人为天津市旅外职业高中有限公司。本项目己具备招标条件,现招标方式为公开招标。详情见附件
望都县实验学校2025年学生校服...
本望都县实验学校2025年学生校服采购项目已由项目审批/核准/备案机关批准,项目资金来源为自筹资金23.4350万元,招标人为望都县实验学校。本项日已具备招标条件,现招标方式为其它方式。详情见附件
北京市通州区西集镇中心小学学生...
本北京市通州区西集镇中心小学学生校服供应商选用项目已由项目审批/核准/备案机关批准,项目资金来源为其他资金6.129万元,招标人为北京市通州区西集镇中心小学。本项目已具备招标条件,现招标方式为公开招标。详情见附件
感兴趣的信息
北京市丰台区第五小学科丰分校...
北京市通州区西集镇中心小学学生...
首钢技师学院学生校服采购询比...
北京市丰台区西罗园第五小学校服...
中国传媒大学附属小学学生校服...
北京市朝阳外国语学校北苑分校...
北京市丰台区扶轮小学学生校服...
融通资源(海南)有限责任公司 ...
融通资源(海南)有限责任公司...
北京清华长庚医院员工制服定做委...
查看更多北京校服的信息 >>
感兴趣的分类
北京周边
廊坊招标
天津招标
保定招标
热门城市
北京招标
上海招标
重庆招标
广州招标
深圳招标
汕头招标
佛山招标
东莞招标
中山招标
揭阳招标
杭州招标
嘉兴招标
宁波招标
湖州招标
绍兴招标
金华招标
温州招标
合肥招标
安庆招标
六安招标
宿州招标
厦门招标
泉州招标
玉林招标
石家庄招标
沧州招标
邯郸招标
廊坊招标
郑州招标
商丘招标
周口招标
武汉招标
孝感招标
株洲招标
无锡招标
南通招标
苏州招标
南昌招标
赣州招标
沈阳招标
鞍山招标
济宁招标
烟台招标
威海招标
青岛招标
临沂招标
菏泽招标
西安招标
成都招标
天门招标
信息评论
以上是北京黄城根小学通州校区校服采购项目招标公告的内容,如果您需要了解更多北京市区附近与北京黄城根小学通州校区校服采购项目招标公告类似的内容,请查看推荐信息和右边的分类信息。