全国
切换城市
发布信息
下载App
微信小程序
微信公众号
您好,请
登录
或者
注册
搜索
小单
清加工
裁片
车工
棉衣
免费发布
首页
外发加工
承接加工
招标
招聘
求职
设备
厂房住房
新闻
导航
批发采购
面辅料
临时工
广告
拼车
导航
首页
外发加工
承接加工
招标
招聘
求职
设备
厂房住房
新闻
批发采购
面辅料
临时工
广告
拼车
保定服装八场
保定招标
保定校服
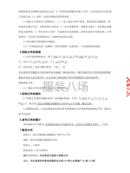
保定市满城区2025年度小学校服联合采购项目招标公告
10小时前
展示 52次
基本信息
区域:
保定
大类:
招标
小类:
校服
联系人:
老板
联系电话:
133********
微信扫码,马上联系!
微信扫码,马上联系!
信息详情
保定市满城区2025年度小学校服联合采购项目招标公告
本保定市满城区2025年度小学校服联合采购项目己由项目审批/核准/备案机关批准,项目资金来源为其他资金38.336万元,招标人为保定市满城区满城镇东马村中心小学。本项目已具备招标条件,现招标方式为公开招标。 详情见附件
联系我时务必说明是在
服装八场
看到的
相关图片
信息评论
以上是保定市满城区2025年度小学校服联合采购项目招标公告的内容,如果您需要了解更多保定市区附近与保定市满城区2025年度小学校服联合采购项目招标公告类似的内容,请查看推荐信息和右边的分类信息。
推荐信息
保定市满城区2025年度小学校服...
本保定市满城区2025年度小学校服联合采购项目己由项目审批/核准/备案机关批准,项目资金来源为其他资金38.336万元,招标人为保定市满城区满城镇东马村中心小学。本项目已具备招标条件,现招标方式为公开招标。详情见附件
河北蠡州北银农村商业银行股份...
本河北蠡州北银农村商业银行股份有限公司在职员工定制工装采购项目(1、2标包>己由项目审批/核准/备案机关批准,项目资金来源为其他资金1标包:360元/件(含税);2标包:750元/套(含税),招标人为河北蠡州北银农村商业银行股份有限公司。本项目已具备招标条件,现招标方式为公开招标。详情见附件
高碑店市第二中学校服采购项目...
本高碑店市第二中学校服采购项目己由项目审批/核准/备案机关批准,项目资金来源为其他资金/,招标人为高碑店巿第二中学。本项目已具备招标条件,现招标方式为公开招标。详情见附件
石家庄交通运输学校校服采购招标...
本石家庄交通运输学校校服采购已由项目审批/核准/备案机关批准,项目资金来源为其他资金/,招标人为石家庄交通运输学校。本项目已具备招标条件,现招标方式为公开招标。详情见附件
安国市育新学区等三所小学校服...
本安国市育新学区等三所小学校服生产商招选项目已由项目审批/核准/备案机关批准,项目资金来源为自筹资金0万元,招标人为安国市育新学区。本项目己具备招标条件,现招标方式为公开招标。详情见附件
望都县实验学校2025年学生校服...
本望都县实验学校2025年学生校服采购项目已由项目审批/核准/备案机关批准,项目资金来源为自筹资金23.4350万元,招标人为望都县实验学校。本项日已具备招标条件,现招标方式为其它方式。详情见附件
感兴趣的信息
保定市满城区2025年度中学校服...
安国市育新学区等三所小学校服...
望都县实验学校2025年学生校服...
高碑店市第二中学校服采购项目...
保定市第一中心医院工装、病号服...
河北蠡州北银农村商业银行股份...
石家庄:
石家庄市第五十一中学校服采购...
石家庄:
石家庄市第二十三中学校服采购...
石家庄:
邯郸市海翔学校2025-2026学年...
石家庄:
石家庄市第十二中学学生校服采购...
查看更多保定校服的信息 >>
感兴趣的分类
保定周边
定州招标
辛集招标
廊坊招标
石家庄招标
热门城市
北京招标
上海招标
重庆招标
广州招标
深圳招标
汕头招标
佛山招标
东莞招标
中山招标
揭阳招标
杭州招标
嘉兴招标
宁波招标
湖州招标
绍兴招标
金华招标
温州招标
合肥招标
安庆招标
六安招标
宿州招标
厦门招标
泉州招标
玉林招标
石家庄招标
沧州招标
邯郸招标
廊坊招标
郑州招标
商丘招标
周口招标
武汉招标
孝感招标
株洲招标
无锡招标
南通招标
苏州招标
南昌招标
赣州招标
沈阳招标
鞍山招标
济宁招标
烟台招标
威海招标
青岛招标
临沂招标
菏泽招标
西安招标
成都招标
天门招标
信息评论
以上是保定市满城区2025年度小学校服联合采购项目招标公告的内容,如果您需要了解更多保定市区附近与保定市满城区2025年度小学校服联合采购项目招标公告类似的内容,请查看推荐信息和右边的分类信息。