全国
切换城市
发布信息
下载App
微信小程序
微信公众号
您好,请
登录
或者
注册
搜索
小单
清加工
裁片
车工
棉衣
免费发布
首页
外发加工
承接加工
招标
招聘
求职
设备
厂房住房
新闻
导航
批发采购
面辅料
临时工
广告
拼车
导航
首页
外发加工
承接加工
招标
招聘
求职
设备
厂房住房
新闻
批发采购
面辅料
临时工
广告
拼车
宝鸡服装八场
宝鸡招标
宝鸡校服
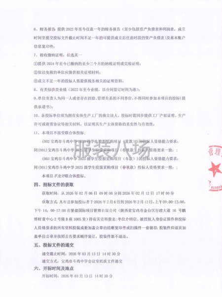
宝鸡市斗鸡中学2025级学生校服采购项目招标公告
02月06日
展示 144次
基本信息
区域:
宝鸡
大类:
招标
小类:
校服
联系人:
老板
联系电话:
091********
微信扫码,马上联系!
微信扫码,马上联系!
信息详情
宝鸡市斗鸡中学2025级学生校服采购项目招标公告
本宝鸡市斗鸡中学2025级学生校服采购项目已由项目审批/核准/备案机关批准,项目资金来源为其他资金,招标人为宝鸡市斗鸡中学。本项目已具备招标条件,现招标方式为公开招标。 详情见附件
联系我时务必说明是在
服装八场
看到的
相关图片
信息评论
以上是宝鸡市斗鸡中学2025级学生校服采购项目招标公告的内容,如果您需要了解更多宝鸡市区附近与宝鸡市斗鸡中学2025级学生校服采购项目招标公告类似的内容,请查看推荐信息和右边的分类信息。
推荐信息
勉县武侯中学校服采购项目竞争性...
本勉县武侯中学校服采购项目己由项目审批/核准/备案机关批准,项目资金来源为其他资金/,招标人为勉县武侯中学。本项目已具备招标条件,现招标方式为其它方式。详情见附件
汉中兴汉新区第一初级中学2025年...
本汉中兴汉新区第一初级中学2025年至2026学年学生校服采购招标项目已由项目审批/核准/备案机关批准,项目资金来源为其他资金79500,招标人为汉中兴汉新区第一初级中学。本项目已具备招标条件,现招标方式为其它方式。详情见附件
宝鸡市陈仓园初级中学2025级新生...
本宝鸡市陈仓园初级中学2025级新生校服采购项目已由项目审批/核准/备案机关批准,项目资金来源为其他资金,招标人为宝鸡市陈仓园初级中学。本项目已具备招标条件,现招标方式为公开招标。详情见附件
宝鸡市金台区卧龙寺小学2025级...
本宝鸡市金台区卧龙寺小学2025级新生校服采购项F己由项目审批/核准/备案机关批准,项目资金来源为其他资金,招标人为宝鸡市金台区卧龙寺小学。本项目己具备招标条件,现招标方式为公开招标。详情见附件
宝鸡市金台区大庆路小学2025年...
本宝鸡市金台区大庆路小学2025年秋季学期校服采购项目已由项目审批/核准/备案机关批准,项目资金来源为其他资金/,招标人为宝鸡市金台区大庆路小学。本项目已具备招标条件,现招标方式为公开招标。详情见附件
宝鸡市金台区店子街小学2025级...
本宝鸡市金台区店子街小学2025级新生校服采购项目已由项目审批/核准/备案机关批准,项目资金来源为自筹资金7.5万元,招标人为宝鸡市金台区店子街小学。本项目已具备招标条件,现招标方式为公开招标。详情见附件
感兴趣的信息
汉中:
勉县武侯中学校服采购项目竞争性...
济南:
中国农业银行股份有限公司临沂...
梧州:
校服业务项目公开招标公告
长沙:
中国电信股份有限公司湘潭分公司...
韶关:
韶关市演江区演江小学2026-—...
金华:
关于2026年浦江县龙峰小学学生...
三门峡:
三门峡市城市管理局执法制服采购...
武汉:
联投资本2026年度员工工装采购...
乌鲁木齐:
2025年乌鲁木齐市属单位采购制服...
临沂:
莒南县壮岗镇中心小学校服采购...
查看更多宝鸡校服的信息 >>
感兴趣的分类
宝鸡周边
平凉招标
汉中招标
热门城市
北京招标
上海招标
重庆招标
广州招标
深圳招标
汕头招标
佛山招标
东莞招标
中山招标
揭阳招标
杭州招标
嘉兴招标
宁波招标
湖州招标
绍兴招标
金华招标
温州招标
合肥招标
安庆招标
六安招标
宿州招标
厦门招标
泉州招标
玉林招标
石家庄招标
沧州招标
邯郸招标
廊坊招标
郑州招标
商丘招标
周口招标
武汉招标
孝感招标
株洲招标
无锡招标
南通招标
苏州招标
南昌招标
赣州招标
沈阳招标
鞍山招标
济宁招标
烟台招标
威海招标
青岛招标
临沂招标
菏泽招标
西安招标
成都招标
天门招标
信息评论
以上是宝鸡市斗鸡中学2025级学生校服采购项目招标公告的内容,如果您需要了解更多宝鸡市区附近与宝鸡市斗鸡中学2025级学生校服采购项目招标公告类似的内容,请查看推荐信息和右边的分类信息。