全国
切换城市
发布信息
下载App
微信小程序
微信公众号
您好,请
登录
或者
注册
搜索
小单
清加工
裁片
车工
棉衣
免费发布
首页
外发加工
承接加工
招标
招聘
求职
设备
厂房住房
新闻
导航
批发采购
面辅料
临时工
广告
拼车
导航
首页
外发加工
承接加工
招标
招聘
求职
设备
厂房住房
新闻
批发采购
面辅料
临时工
广告
拼车
银川服装八场
银川招标
银川校服
永宁县永宁中学新生校服采购项目竞争性磋商公告
10月24日
展示 564次
浏览 15次
基本信息
区域:
银川
大类:
招标
小类:
校服
联系人:
老板
联系电话:
188********
微信扫码,马上联系!
微信扫码,马上联系!
信息详情
永宁县永宁中学新生校服采购项目竞争性磋商公告
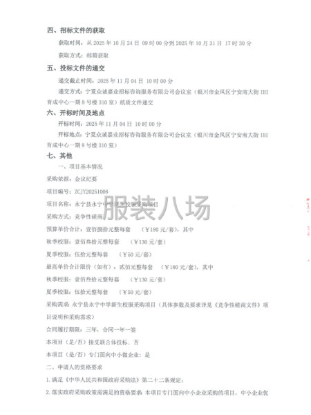
本永宁县永宁中学新生校服采购项目已由项目审批/核准/备案机关批准,项目资金来源为国有资金0.018万元,招标人为永宁县永宁中学。本项目已具备招标条件,现招标方式为其它方式。 详情见附件
联系我时务必说明是在
服装八场
看到的
相关图片
信息评论
以上是永宁县永宁中学新生校服采购项目竞争性磋商公告的内容,如果您需要了解更多银川市区附近与永宁县永宁中学新生校服采购项目竞争性磋商公告类似的内容,请查看推荐信息和右边的分类信息。
推荐信息
2026-2027年度宁夏六盘山高级...
项目名称:2026-2027年度宁夏六盘山高级中学学生校服采购项目预算金额:331500.00元,单价:170元/套 详情见附件
银川市西夏区第九小学及第十六...
本银川市西夏区第九小学及第十六小学校服采购项目已由项目审批/核准/备案机关批准,项目资金来源为国有资金0.02万元,招标人为银川市西夏区第九小学、银川市西夏区第十六小学。本项目己具备招标条件,现招标方式为公开招标。详情见附件
银川市西夏区镇北堡镇华西希望...
银川市西夏区镇北堡镇华西希望小学2025年中小学校校服采购项目 详情见附件
海原县教育体育局海原县中小学...
海原县教育体育局海原县中小学校服采购项目招标公告 详情见附件
中宁县第十小学2025年校服采购...
中宁县第十小学2025年校服采购项目竞争性磋商公告 详情见附件
石嘴山市审批服务管理局工装定制...
石嘴山市审批服务管理局工装定制项目 详情见附件
感兴趣的信息
2026-2027年度宁夏六盘山高级...
德州:
武城县老城镇学区2025年秋季校服...
曲靖:
2025年宣威市格宜镇第一中学七...
平凉:
泾川县第四中学2025年一年级、七...
保定:
雄安容西志学小学校服采购项目
郑州:
河南省第六地质大队有限公司工装...
西宁:
国家税务总局青海省税务局2025年...
苏州:
苏州市景范中学校关于校服采购的...
邯郸:
邯郸市邯山区光明小学校服采购...
恩施:
咸丰县清坪镇中心小学学生2025...
查看更多银川校服的信息 >>
感兴趣的分类
银川周边
吴忠招标
阿拉善招标
石嘴山招标
中卫招标
热门城市
北京招标
上海招标
重庆招标
广州招标
深圳招标
汕头招标
佛山招标
东莞招标
中山招标
揭阳招标
杭州招标
嘉兴招标
宁波招标
湖州招标
绍兴招标
金华招标
温州招标
合肥招标
安庆招标
六安招标
宿州招标
厦门招标
泉州招标
玉林招标
石家庄招标
沧州招标
邯郸招标
廊坊招标
郑州招标
商丘招标
周口招标
武汉招标
孝感招标
株洲招标
无锡招标
南通招标
苏州招标
南昌招标
赣州招标
沈阳招标
鞍山招标
济宁招标
烟台招标
威海招标
青岛招标
临沂招标
菏泽招标
西安招标
成都招标
天门招标
信息评论
以上是永宁县永宁中学新生校服采购项目竞争性磋商公告的内容,如果您需要了解更多银川市区附近与永宁县永宁中学新生校服采购项目竞争性磋商公告类似的内容,请查看推荐信息和右边的分类信息。