全国
切换城市
发布信息
下载App
微信小程序
微信公众号
您好,请
登录
或者
注册
搜索
小单
清加工
裁片
车工
棉衣
免费发布
首页
外发加工
承接加工
招标
招聘
求职
设备
厂房住房
新闻
导航
批发采购
面辅料
临时工
广告
拼车
导航
首页
外发加工
承接加工
招标
招聘
求职
设备
厂房住房
新闻
批发采购
面辅料
临时工
广告
拼车
西安服装八场
西安招标
西安校服
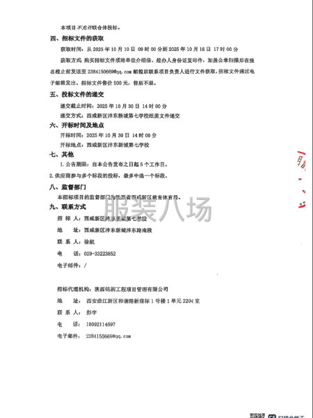
西咸新区沣东新城第七学校校服采购项目公开招标公告
10月10日
基本信息
区域:
西安
大类:
招标
小类:
校服
联系人:
老板
联系电话:
180********
微信扫码,马上联系!
微信扫码,马上联系!
信息详情
西咸新区沣东新城第七学校校服采购项目公开招标公告
本西咸新区沣东新城第七学校校服采购项自已由项目审批/核准/备案机关批准,项目资金来源为其他资金/,招标人为西咸新区沣东新城第七学校。本项目己具备招标条件,现招标方式为公开招标。 详情见附件
联系我时务必说明是在
服装八场
看到的
相关图片
信息评论
以上是西咸新区沣东新城第七学校校服采购项目公开招标公告的内容,如果您需要了解更多西安市区附近与西咸新区沣东新城第七学校校服采购项目公开招标公告类似的内容,请查看推荐信息和右边的分类信息。
推荐信息
2025年西安市未央区阿房宫小学...
本2025年西安市未央区阿房宫小学校服采购项目己由项目审批/核准/备案机关批准,项目资金来源为其他资金约13万,招标人为西安市未央区阿房宫小学。本项目已具备招标条件,现招标方式为公开招标。详情见附件
西安市鄠邑区秦英小学2025年一...
本西安市鄠邑区秦英小学2025年一年级新生春秋、夏、冬季校服采购已由项目审批/核准/备案机关批准,项目资金来源为其他资金/,招标人为西安市鄠邑区秦英小学。本项目已具备招标条件,现招标方式为公开招标。详情见附件
西安实验职业中等专业学校校服...
本西安实验职业中等专业学校校服采购项目已由项目审批/核准/备案机关批准,项目资金来源为自筹资金,招标人为西安实验职业中等专业学校。本项目已具备招标条件,现招标方式为公开招标。详情见附件
西安高新区第十九小学学生校服...
本西安高新区第十九小学学生校服采购项目己由项目审批/核准/备案机关批准,项目资金来源为其他资金/,招标人为西安高新区第十九小学。本项目已具备招标条件,现招标方式为公开招标。详情见附件
2025年西安沣东实验小学校服采购...
本2025年西安沣东实验小学校服采购项目已由项目审批/核准/备案机关批准,项目资金来源为其他资金约35万,招标人为西安沣东实验小学。本项日己具备招标条件,现招标方式为公开招标。详情见附件
关于西安高新区第二十九小学:...
本西安高新区第二十九小学2025 级一年级新生校服采购项目已由项目审批/核准/备案机关批准,项目资金来源为其他资金/,招标人为西安高新区第二十九小学。本项目己具备招标条件,现招标方式为公开招标。详情见附件
感兴趣的信息
西安市新城区昆仑小学教育集团...
西安高新区第十九小学学生校服...
西安市未央区焦家村小学2025年...
2025年西安市未央区五一小学校服...
西安市五环中学2025级校服采购...
2025年西安市育才中学冬季校服...
2025年西安市未央区阿房宫小学...
2025年西安沣东实验小学校服采购...
西安市浐灞第十一小学校服采购...
2025年西安市阎良区西飞第一中学...
查看更多西安校服的信息 >>
感兴趣的分类
西安周边
咸阳招标
渭南招标
铜川招标
商洛招标
热门城市
北京招标
上海招标
重庆招标
广州招标
深圳招标
汕头招标
佛山招标
东莞招标
中山招标
揭阳招标
杭州招标
嘉兴招标
宁波招标
湖州招标
绍兴招标
金华招标
温州招标
合肥招标
安庆招标
六安招标
宿州招标
厦门招标
泉州招标
玉林招标
石家庄招标
沧州招标
邯郸招标
廊坊招标
郑州招标
商丘招标
周口招标
武汉招标
孝感招标
株洲招标
无锡招标
南通招标
苏州招标
南昌招标
赣州招标
沈阳招标
鞍山招标
济宁招标
烟台招标
威海招标
青岛招标
临沂招标
菏泽招标
西安招标
成都招标
天门招标
信息评论
以上是西咸新区沣东新城第七学校校服采购项目公开招标公告的内容,如果您需要了解更多西安市区附近与西咸新区沣东新城第七学校校服采购项目公开招标公告类似的内容,请查看推荐信息和右边的分类信息。