全国
切换城市
发布信息
下载App
微信小程序
微信公众号
您好,请
登录
或者
注册
搜索
小单
清加工
裁片
车工
棉衣
免费发布
首页
外发加工
承接加工
招标
招聘
求职
设备
厂房住房
新闻
导航
批发采购
面辅料
临时工
广告
拼车
导航
首页
外发加工
承接加工
招标
招聘
求职
设备
厂房住房
新闻
批发采购
面辅料
临时工
广告
拼车
常州服装八场
常州招标
常州工服
新能源工装采购竞价公告
12月30日
展示 517次
浏览 7次
基本信息
区域:
常州
大类:
招标
小类:
工服
联系人:
老板
联系电话:
180********
微信扫码,马上联系!
微信扫码,马上联系!
信息详情
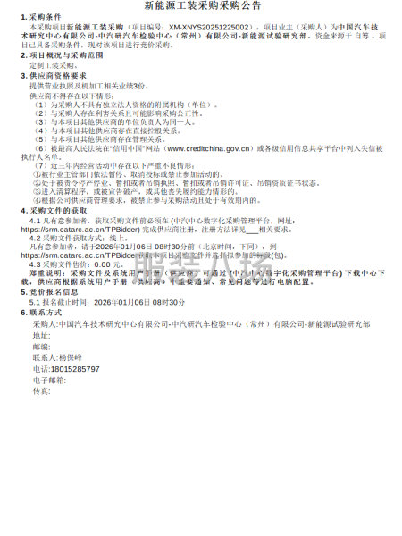
新能源工装采购竞价公告
本采购项日新能源工装采购(项目编号:XM-XNYS),项目业主(采购人)为中国汽车技术研究中心有限公司-中汽研汽车检验中心(常州)有限公司-新能源试验研究部,资金来源于自筹。项目已具备采购条件,现对该项目进行竞价采购。 详情见附件
联系我时务必说明是在
服装八场
看到的
相关图片
信息评论
以上是新能源工装采购竞价公告的内容,如果您需要了解更多常州市区附近与新能源工装采购竞价公告类似的内容,请查看推荐信息和右边的分类信息。
推荐信息
关于无锡市尚贤融创小学2025-...
本无锡市尚贤融创小学2025-2026学年学生校服采购项目已由项目审批/核准/备案机关批准,项目资金来源为其他资金:41.万元,招标人为无锡市尚贤融创小学。本项目已具备招标条件,现招标方式为公开招标。详情见附件
太仓市第一中学校服采购的招标...
本太仓市第一中学校服采购已由项目审批/核准/备案机关批准,项目资金来源为其他资金96万元,招标人为太仓市第一中学。本项目已具备招标条件,现招标方式为公开招标。详情见附件
关于江苏省昆山第一中等专业学校...
本江苏省昆山第一中等专业学校2025级新生校服采购已由项目审批/核准/备案机关批准,项目资金来源为自筹资金:63.万元,招标人为江苏省昆山第一中等专业学校。本项目已具备招标条件,现招标方式为公开招标。详情见附件
昆山市陆家镇菉溪小学2025级学生...
本昆山市陆家镇菜溪小学2025级学生校服采购(第三次)已由项目审批/核准/备案机关批准,项目资金来源为其他资金:14.万元,招标人为昆山市陆家镇慕溪小学。本项目已具备招标条件,现招标方式为公开招标。详情见附件
昆山市实验中学关于昆山市实验...
本昆山市实验中学2025级新生校服采购己由项目审批/核准/备案机关批准,项目资金来源为自筹资金:31.万元,招标人为昆山市实验中学。本项目己且各招标条件.现招标方式为公开招标。详情见附件
关于昆山开发区晨曦小学2025年...
本昆山开发区晨曦小学2025年新生校服采购项目已由项目审批/核准/备案机-关批准,项目资金来源为自筹资金:20.万元,招标人为昆山开发区晨曦小学。本项目已具备招标条件,.现招标方式为公开招标。详情见附件
感兴趣的信息
无锡:
无锡市太湖实验小学2025-2026...
无锡:
关于无锡市尚贤融创小学2025-...
无锡:
无锡市融成观顺实验小学2025级一...
苏州:
太仓市第一中学校服采购的招标...
镇江:
江苏省碧桂园学校及幼儿园校服...
苏州:
江苏省昆山第二中等专业学校2025...
苏州:
苏州市吴中技师学院关于年度校服...
苏州:
江苏省沙溪高级中学关于2026年...
苏州:
关于江苏省昆山第一中等专业学校...
保定:
雄安雄东长丰小学校服采购项目
查看更多常州工服的信息 >>
感兴趣的分类
常州周边
无锡招标
镇江招标
泰州招标
苏州招标
热门城市
北京招标
上海招标
重庆招标
广州招标
深圳招标
汕头招标
佛山招标
东莞招标
中山招标
揭阳招标
杭州招标
嘉兴招标
宁波招标
湖州招标
绍兴招标
金华招标
温州招标
合肥招标
安庆招标
六安招标
宿州招标
厦门招标
泉州招标
玉林招标
石家庄招标
沧州招标
邯郸招标
廊坊招标
郑州招标
商丘招标
周口招标
武汉招标
孝感招标
株洲招标
无锡招标
南通招标
苏州招标
南昌招标
赣州招标
沈阳招标
鞍山招标
济宁招标
烟台招标
威海招标
青岛招标
临沂招标
菏泽招标
西安招标
成都招标
天门招标
信息评论
以上是新能源工装采购竞价公告的内容,如果您需要了解更多常州市区附近与新能源工装采购竞价公告类似的内容,请查看推荐信息和右边的分类信息。