全国
切换城市
发布信息
下载App
微信小程序
微信公众号
您好,请
登录
或者
注册
搜索
小单
清加工
裁片
车工
棉衣
免费发布
首页
外发加工
承接加工
招标
招聘
求职
设备
厂房住房
新闻
导航
批发采购
面辅料
临时工
广告
拼车
导航
首页
外发加工
承接加工
招标
招聘
求职
设备
厂房住房
新闻
批发采购
面辅料
临时工
广告
拼车
长沙服装八场
长沙招标
长沙校服
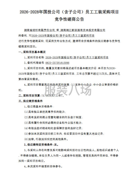
2026-2028年国投公司(含子公司)员工工装采购项目
4小时前
展示 2次
基本信息
区域:
长沙
大类:
招标
小类:
校服
联系人:
老板
联系电话:
0731****9301
微信扫码,马上联系!
微信扫码,马上联系!
信息详情
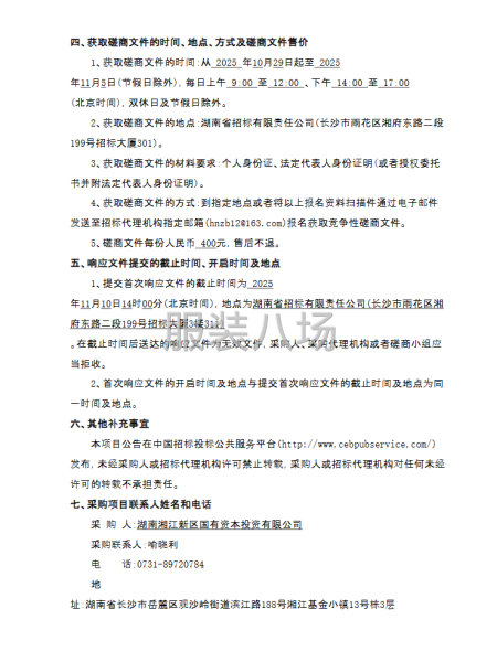
2026-2028年国投公司(含子公司)员工工装采购项目
2028年国投公司(含子公司)员工工装采购项目已由项目审批/核准/备案机关批准,项目资金来源为其他资金/,招标人为湖南湘江新区国有资本投资有限公司。本项目已具备招标条件,现招标方式为其它方式。 详情见附件
联系我时务必说明是在
服装八场
看到的
相关图片
信息评论
以上是2026-2028年国投公司(含子公司)员工工装采购项目的内容,如果您需要了解更多长沙市区附近与2026-2028年国投公司(含子公司)员工工装采购项目类似的内容,请查看推荐信息和右边的分类信息。
推荐信息
长沙市疾病预防控制中心卫生监督...
本长沙市疾病预防控制中心卫生监督执法制服采购项目已由项目审批/核准/备案机关批准,项目资金来源为自筹资金48.48万元,招标人为长沙市疾病预防控制中心。本项目已具备招标条件,现招标方式为公开招标。详情见附件
长沙市泉塘第二小学校服采购项目...
本长沙市泉塘第二小学校服采购项目已由项目审批/核准/备案机关批准,项目资金来源为其他资金/,招标人为长沙市泉塘第二小学。本项目已具备招标条件,现招标方式为其它方式。详情见附件
长沙县一中花园中学校服采购项目...
本长沙县一中花园中学校服采购项目已由项目审批/核准/备案机关批准,项目资金来源为其他资金/,招标人为长沙县一中花园中学。本项目已具备招标条件,现招标方式为其它方式。详情见附件
分公司窗口服务人员工装采购项目
中国人寿财产保险股份有限公司湖南省分公司对分公司窗口服务人员工装采购项目 详情见附件
长沙市岳麓区麓山国际洋湖实验...
本长沙市岳麓区麓山国际洋湖实验学校校服项目已由项目审批/核准/备案机关批准,项目资金来源为其他资金/,招标人为长沙市岳麓区麓山国际洋湖实验学校。本项目已具备招标条件,现招标方式为公开招标。详情见附件
感兴趣的信息
临沂:
莒南县第五中学学生校服采购项目...
邯郸:
邯郸经济技术开发区第一中学校服...
孝感:
孝感市丹阳中学2025年校服采购...
成都:
山东巨野农村商业银行股份有限...
雅安:
四川省荥经县职业高级中学校服...
汉中:
汉台区恒大小学学生校服采购项目...
潍坊:
潍坊市潍城区潍州麓台学校中小学...
成都:
彭州市第一中学高2025级校服采购...
潍坊:
潍坊市潍城区实验小学冬季学生...
大兴安岭:
呼玛县招生考试院中小学学生礼服...
查看更多长沙校服的信息 >>
感兴趣的分类
长沙周边
湘潭招标
株洲招标
益阳招标
萍乡招标
热门城市
北京招标
上海招标
重庆招标
广州招标
深圳招标
汕头招标
佛山招标
东莞招标
中山招标
揭阳招标
杭州招标
嘉兴招标
宁波招标
湖州招标
绍兴招标
金华招标
温州招标
合肥招标
安庆招标
六安招标
宿州招标
厦门招标
泉州招标
玉林招标
石家庄招标
沧州招标
邯郸招标
廊坊招标
郑州招标
商丘招标
周口招标
武汉招标
孝感招标
株洲招标
无锡招标
南通招标
苏州招标
南昌招标
赣州招标
沈阳招标
鞍山招标
济宁招标
烟台招标
威海招标
青岛招标
临沂招标
菏泽招标
西安招标
成都招标
天门招标
信息评论
以上是2026-2028年国投公司(含子公司)员工工装采购项目的内容,如果您需要了解更多长沙市区附近与2026-2028年国投公司(含子公司)员工工装采购项目类似的内容,请查看推荐信息和右边的分类信息。