全国
切换城市
发布信息
下载App
微信小程序
微信公众号
您好,请
登录
或者
注册
搜索
小单
清加工
裁片
车工
棉衣
免费发布
首页
外发加工
承接加工
招标
招聘
求职
设备
厂房住房
新闻
导航
批发采购
面辅料
临时工
广告
拼车
导航
首页
外发加工
承接加工
招标
招聘
求职
设备
厂房住房
新闻
批发采购
面辅料
临时工
广告
拼车
赤峰服装八场
赤峰招标
赤峰校服
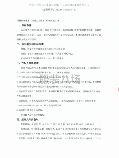
内蒙古科学技术出版社2025年工装采购竞争性磋商
10月24日
展示 312次
浏览 4次
基本信息
区域:
赤峰
大类:
招标
小类:
校服
联系人:
老板
联系电话:
139********
微信扫码,马上联系!
微信扫码,马上联系!
信息详情
内蒙古科学技术出版社2025年工装采购竞争性磋商
本内蒙古科学技术出版社2025年工装采购已由项目审批/核准/备案机关批准,项目资金来源为自筹资金11万元,招标人为内蒙古科学技术出版社。本项目已具备招标条件,现招标方式为公开招标。 详情见附件
联系我时务必说明是在
服装八场
看到的
相关图片
信息评论
以上是内蒙古科学技术出版社2025年工装采购竞争性磋商的内容,如果您需要了解更多赤峰市区附近与内蒙古科学技术出版社2025年工装采购竞争性磋商类似的内容,请查看推荐信息和右边的分类信息。
推荐信息
赤峰市元宝山区第一中学学生校服...
内蒙古中晟华睿项目管理有限公司受赤峰市元宝山区第一中学委托,采用公开招标的方式组织采购赤峰市元宝山区第一中学学生校服采购项目。欢迎符合资格条件的投标人,前来参加投标。详情见附件
克什克腾旗经棚第二小学校服采购
克什克腾旗信益工程管理有限责任公司受克什克腾旗经棚第二小学委托,采用公开招标方式组织采购克什克腾旗经棚第二小学校服采购。欢迎符合资格条件的投标人参加投标 详情见附件
赤峰市松山区第七中学学生校服...
赤峰第七中学委托赤峰鸿途项目管理有限公司拟采用公开招标采购本项目,欢迎符合资格条件的供应商参加。详情见附件
赤峰信息职业技术学校学生校服...
本赤峰信息职业技术学校学生校服采购项目己由项目审批/核准/备案机关批准,项目资金来源为其他资金0.00,招标人为赤峰信息职业技术学校。本项目己具备招标条件,现招标方式为公开招标。详情见附件
林西县第五小学学生校服采购项目...
本林西县第五小学学生校服采购项目已由项目审批/核准/备案机关批准,项目资金来源为其他资金50000,招标人为林西县第五小学。本项目已具备招标条件,现招标方式为公开招标。详情见附件
敖汉旗新惠第六中学(蒙古族中学)...
赤峰永信工程项目管理有限公司受敖汉旗新惠第六中学(蒙古族中学)委托,采用公开招标方式组织采购敖汉旗新惠第六中学(蒙古族中学)2025年度学生校服采购项目二次。欢迎符合资格条件的投标人参加投标。详情见附件
感兴趣的信息
赤峰市元宝山区第一中学学生校服...
渭南:
韩城市新城区第六小学校服采购...
榆林:
府谷县2025年秋季学期义务教育...
沈阳:
沈阳桃仙国际机场2025年员工工装...
上海:
2025-2026年度员工工装集采项目...
成都:
成都益民投资集团有限公司职工...
漳州:
诏安县公安局辅警制服采购项目...
平凉:
泾川县第四中学2025年一年级、七...
西安:
西安市雁塔区明德小学2025级新生...
哈尔滨:
黑龙江省东风监狱2025工作人员...
查看更多赤峰校服的信息 >>
感兴趣的分类
赤峰周边
承德招标
热门城市
北京招标
上海招标
重庆招标
广州招标
深圳招标
汕头招标
佛山招标
东莞招标
中山招标
揭阳招标
杭州招标
嘉兴招标
宁波招标
湖州招标
绍兴招标
金华招标
温州招标
合肥招标
安庆招标
六安招标
宿州招标
厦门招标
泉州招标
玉林招标
石家庄招标
沧州招标
邯郸招标
廊坊招标
郑州招标
商丘招标
周口招标
武汉招标
孝感招标
株洲招标
无锡招标
南通招标
苏州招标
南昌招标
赣州招标
沈阳招标
鞍山招标
济宁招标
烟台招标
威海招标
青岛招标
临沂招标
菏泽招标
西安招标
成都招标
天门招标
信息评论
以上是内蒙古科学技术出版社2025年工装采购竞争性磋商的内容,如果您需要了解更多赤峰市区附近与内蒙古科学技术出版社2025年工装采购竞争性磋商类似的内容,请查看推荐信息和右边的分类信息。